Categories: All - relaciones - comunicación - seguimiento - planificación

by Cristian Mauricio Castañeda Toledo 3 years ago

569

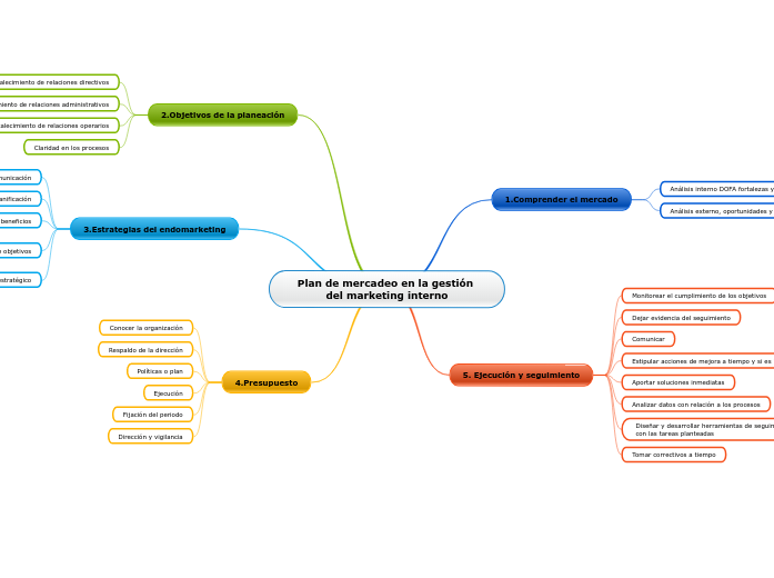
Plan de mercadeo en la gestión del marketing interno

Plan de mercadeo en la gestión del marketing interno

Plan de mercadeo en la gestión del marketing interno

Type in the name of the company you are going to have an interview with.

4.Presupuesto

Dirección y vigilancia
Fijación del periodo
Ejecución
Políticas o plan
Respaldo de la dirección
Conocer la organización

3.Estrategias del endomarketing

El alineamiento estratégico
La definición de objetivos
Corto, mediano y largo plazo
La definición de beneficios
La planificación
La comunicación

2.Objetivos de la planeación

Research the company

You should find and learn as much as you can about the company where you are having an interview.

The interviewer will want to see what you know about them and why you chose the company.

Doing your homework will show that you are really interested.

Claridad en los procesos
Fortalecimiento de relaciones operarios
Fortalecimiento de relaciones administrativos
Fortalecimiento de relaciones directivos

5. Ejecución y seguimiento

Tomar correctivos a tiempo
Diseñar y desarrollar herramientas de seguimiento de acuerdo con las tareas planteadas
Analizar datos con relación a los procesos
Aportar soluciones inmediatas
Estipular acciones de mejora a tiempo y si es indispensable
Comunicar
Dejar evidencia del seguimiento
Monitorear el cumplimiento de los objetivos

1.Comprender el mercado

Análisis externo, oportunidades y amenzas
Análisis interno DOFA fortalezas y deblidades