Categories: All - variables - planificación - métodos - estrategia

by Yuli Lopez 2 years ago

488

Planeación Prospectiva

Planeación Prospectiva

Planeación Prospectiva

Cinco Ideas Claves Sobre La Prospectiva

El mundo cambia pero los problemas permanecen
Los actores clave en el punto de bifurcación,

Un alto a la complicación de lo complejo

Plantearse las buenas preguntas y desconfiar de las ideas recibidas

De la anticipación a la acción a través de la apropiación

visión global es imprescindible para la acción local

analizadas para que no estén herradas y puedan aportar lo necesario a él plan prospectivo.

menos complicadas e igualmente útiles que nos permita ver la realidad.

ocurriendo como si hubiésemos invertido la flecha del tiempo.

depende nosotros la actitud que tomemos ante ellos.

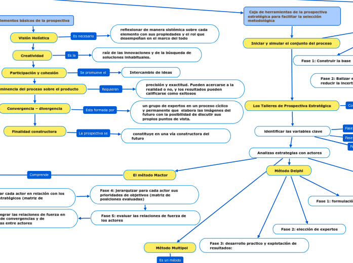
Elementos básicos de la prospectiva

Visión Holística
Creatividad

Participación y cohesión

Preeminencia del proceso sobre el producto

Convergencia – divergencia

Finalidad constructora

constituye en una vía constructora del futuro

un grupo de expertos en un proceso cíclico y permanente que elabora las imágenes del futuro con la posibilidad de discutir sus propios puntos de vista.

precisión y exactitud. Pueden acercarse a la realidad o no, y los resultados pueden calificarse como exitosos

Intercambio de ideas

raíz de las innovaciones y de la búsqueda de soluciones inhabituales.

reflexionar de manera sistémica sobre cada elemento con sus propiedades y el rol que desempeñan en el marco del todo

Caja de herramientas de la prospectiva estratégica para facilitar la selección metodológica

Iniciar y simular el conjunto del proceso
Los Talleres de Prospectiva Estratégica

identificar las variables clave

Analizas estrategias con actores

Método Multipol

simple y pertinente, este método toma en consideración la incertidumbre y permite testar la consistencia de los resultados en las diferentes políticas.

El método Mactor

Fase 1: construir el cuadro "estrategias de los actores".

Fase 2: identificar los retos estratégicos y los objetivos asociados

Fase 3: situar cada actor en relación con los objetivos estratégicos (matriz de posiciones)

Fase 4: jerarquizar para cada actor sus prioridades de objetivos (matriz de posiciones evaluadas)

Fase 5: evaluar las relaciones de fuerza de los actores

Fase 6: integrar las relaciones de fuerza en el análisis de convergencias y de divergencias entre actores

Fase 7: formular las recomendaciones estratégicas y las preguntas clave del futuro

El Ábaco de Regnier

Fase 3: discusión de los resultados

Fase 2: tratamiento de los datos

Fase 1: recoger la opinión de los expertos

Método Delphi

Fase 3: desarrollo practico y explotación de resultados:

Fase 2: elección de expertos

Fase 1: formulación del problema

identificación de las variables clave con el Micmac

Descripción de relaciones entre las variables:

listado de las variables

una verdadera formación-acción, que da a los participantes, los elementos indispensables para toda reflexión prospectiva participativa.

Elaboración de escenarios

Fase 1: Construir la base

Fase 2: Balizar el campo de los posibles y reducir la incertidumbre

Fase 3: Elaborar los escenarios

Otros métodos de la prospectiva estratégica.

El modelo “básico” de la prospectiva estratégica
Modelo “avanzado”

Método de Schwartz

Fase dos. escenarios alternativos metodología ejes de shwartz

Fase 1 Establezca el Escenario Tendencial

El Programa Micmac

extraer e identificar las variables claves del problema estudiado, con la ayuda de cuadros y gráficos que permiten la modelización del problema a abordar.

Indagación proveniente de fuentes secundarias

Información y análisis aportado por las fuentes primarias

Cuarto Taller: Diseño de Escenarios de Futuro

Tercer Taller: Poder y estrategias de los actores sociales.

Primer Taller: Selección de factores de cambio:

Segundo Taller: Precisión de variables estratégicas o clave

Quinto Taller: Elección de estrategias

Fase 2 Vigilancia Tecnológica e Inteligencia Competitiva

Fase 1 El Estado del Arte

Fase 4 Determinación de estrategias
Fase 3 Diseño de escenarios
Fase 2 Priorización de factores de cambio
Fase1 Identificación de factores de cambio:

1 Algunos Términos claves

Prospectiva
Planificación

Estrategia

Planificación estratégica

Prospectiva estratégica

anticipación de la prospectiva se pone al servicio de la acción estratégica y proyecto de la empresa.

la planificación de empresa debía tener en cuenta cada vez más las turbulencias del entorno (dicho estratégico) y adaptar, en consecuencia, sus objetivos.

reglas de conducta de un actor que le permitan conseguir sus objetivos y su proyecto.

concebir un futuro deseado así como los medios reales para coseguirlo » (R.L. Ackoff).

La visión global, voluntaria y a largo plazo, se impone para dar sentido a la acción