Categories: All - privatización - descentralización - autonomía - capacitación

by Laura Daniela CONTRERAS CARDENAS 4 years ago

255

Políticas neoliberales en la educación colombiana

Políticas neoliberales en la educación colombiana

Políticas neoliberales en la educación colombiana

ámbito educativo

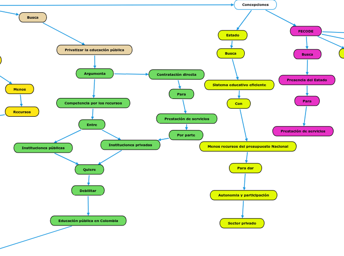
Concepciones
FECODE

En manos del Municipio

Servicio educativo

Capacitación

Docente

Aumento

Presencia del Estado

Estado

Sistema educativo eficiente

Con

Menos recursos del presupuesto Nacional

Para dar

Autonomia y participación

Sector privado

Busca
Privatizar la educación pública

Argumenta

Contratación directa

Para

Prestación de servicios

Por parte

Competencia por los recursos

Entre

Instituciones privadas

Instituciones públicas

Quiere

Debilitar

Educación pública en Colombia

REFERENCIA Paredes, H. G., & De la Cruz Giraldo, G. N. (2016). La influencia neoliberal en las políticas educativas en Colombia. Criterio libre jurídico, 13(2), 119-125.

Confiere
Gobiernos locales

Menos

Recursos

Más

Responsabilidades

Se generó
Descentralización autoritaria

Autonomia financiera