Categories: All - lesiones - rehabilitación - respiratorias - terapias

by Luisa fernanda Paredes moncayo 3 years ago

271

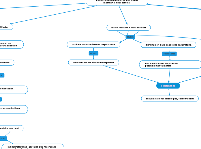
Potencial rehabilitador de una lesión medular a nivel cervical

Potencial rehabilitador de una lesión medular a nivel cervical

y no traumaticas

esclerosis multiple

espondilosis cervical
esclerosis lateral amiotrófica

Potencial rehabilitador de una lesión medular a nivel cervical

lesiones traumaticas

accidentes de tránsito
caídas de altura mientras trabajan o durante el desarrollo de diversas actividades

actos deportivos

tratamiento es multidisciplinar

brindar un tratamiento oportuno para evitar o mitigar la aparición en casos de lesiones medulares traumáticas o no traumáticas.
actividades motoras, como el ejercicio

las terapias de motricidad

rehabilitación fisica y ocupacional

mejorar la fuerza de la musculatura

Potencial rehabilitador

la capacidad que tiene un individuo de cooperar con un programa de rehabilitacion
obtener resultados medibles

varios sistemas de retroalimentacion cerebral

capaces de inducir cambios neuroplasticos beneficiosos

en la mejoria de algun daño neuronal

las neurotrofinas (proteína que favorece la supervivencia de las neuronas)

las interneuronas cervicales

lesión medular a nivel cervical

tetraplejía completa a incompleta
daño de las células neurales y destrucción de la microvasculatura local
disminución de la capacidad respiratoria
una insuficiencia respiratoria potencialmente mortal
parálisis de los músculos respiratorios
involucradas las vías bulboespinales

ocasionando

secuelas a nivel psicológico, físico y social