Categories: All - adicción - soledad - hábitos - violencia

by Io Juana Valentina Rosero Caro 5 years ago

420

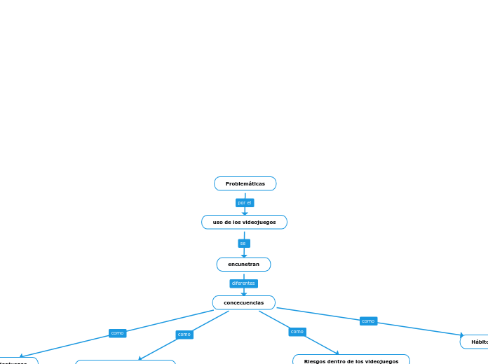
Problemáticas

Problemáticas

Problemáticas

uso de los videojuegos

encunetran
concecuencias

Adicción a los videojuegos

interfiriendo

vida personal

actividades diarias

sujeto afectado

generada

la cantidad exesiva

horas

un joven o niño

en algún videojuego

Violencia de los videojuegos

provocativos

los usuarios

consecuencia

actividades y actitudes

manera violenta

principalmente generado

aquellos videojuegos

representación de conducta criminal

desnudez total

sangrientas

violencia grafica

Riesgos dentro de los videojuegos

encuentran

estancia

Videojuegos online

denominar

Estafas

Acosos

general

los jóvenes y niños

diararimente

enfrentan

personas externas

Hábitos de vida solitarios

generando

que jóvenes y niños

consta mente

realidad inexistente

produce

al no encontrarse

mundo

adicción a los videojuegos

autoestima bajo

soledad