Categories: All - documentación - elección - entrevista - expectativas

by SenderosdelSembrador . 7 years ago

610

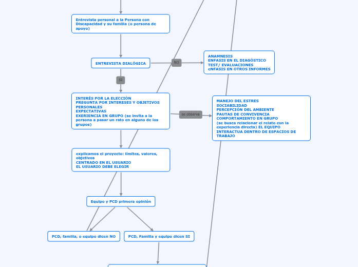
Proceso de admisión

Proceso de admisión

Proceso de admisión

Llamado por teléfono

Claridad en los parámetros de admisión
SI

Entrevista personal a la Persona con Discapacidad y su familia (o persona de apoyo)

ENTREVISTA DIALÓGICA

INTERÉS POR LA ELECCIÓN PREGUNTA POR INTERESES Y OBJETIVOS PERSONALES EXPECTATIVAS EXERIENCIA EN GRUPO (se invita a la persona a pasar un rato en alguno de los grupos)

MANEJO DEL ESTRES SOCIABILIDAD PERCEPCIÓN DEL AMBIENTE PAUTAS DE CONVIVENCIA COMPORTAMIENTO EN GRUPO (se busca relacionar el relato con la experiencia directa) EL EQUIPO INTERACTUA DENTRO DE ESPACIOS DE TRABAJO

explicamos el proyecto: límites, valores, objetivos CENTRADO EN EL USUARIO EL USUARIO DEBE ELEGIR

Equipo y PCD primera opinión

PCD, Familia y equipo dicen SI

Se invita a la PCD a venir a la organización al menos 4 veces y participar de espacios o talleres

ENTREGA DE DOCUMENTACIÓN REUNIÓN CON COMISIÓN DIRECTIVA

INGRESO

PCD, familia, o equipo dicen NO

ANAMNESIS ENFASIS EN EL DIAGÓSTICO TEST/ EVALUACIONES eNFASIS EN OTROS INFORMES

NO
Escucha Activa, asesoramiento, derivación