Categories: All - cierre - preparación - propuesta - mercado

by EVER MAYA 4 years ago

217

PROCESOS Y TECNICAS DE NEGOCIACION INTERNACIONAL UTILIZADAS POR LOS COLOMBIANOS

PROCESOS Y TECNICAS DE NEGOCIACION INTERNACIONAL UTILIZADAS POR LOS COLOMBIANOS

PROCESOS Y TECNICAS DE NEGOCIACION INTERNACIONAL UTILIZADAS POR LOS COLOMBIANOS

Keywords: group review, preparing for assessment, learning material, learning concepts, group learning, learning with colleagues

Type in the name of the topic from your learning material.

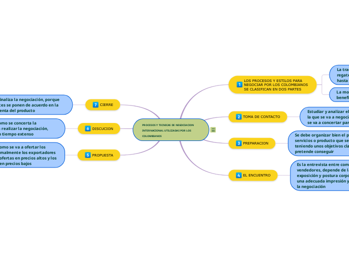
PROPUESTA

Es la manera como se va a ofertar los productos, normalmente los exportadores gestionan sus ofertas en precios altos y los importadores en precios bajos

DISCUCION

Es la manera como se concerta la propuesta para realizar la negociación, puede llevar un tiempo extenso

CIERRE

Es cuando finaliza la negociación, porque las dos partes se ponen de acuerdo en la compra y venta del producto

EL ENCUENTRO

Es la entrevista entre compradores y vendedores, depende de la preparación, exposición y postura corporal para reflejar una adecuada impresión y confianza para la negociación

PREPARACION

Se debe organizar bien el portafolio de servicios o producto que se va a ofertar, teniendo unos objetivos claros de lo que se pretende conseguir

TOMA DE CONTACTO

Estudiar y analizar el mercado o empresa con la que se va a negociar y la persona con quien se va a concertar para llevar la propuesta

LOS PROCESOS Y ESTILOS PARA NEGOCIAR POR LOS COLOMBIANOS SE CLASIFICAN EN DOS PARTES

Add a concept you've learned about in the given material, then explain it by adding at least 3 details.

La moderna o integrativa, se basa en los beneficios mutuos
La tradicional o distributiva, se basa en el regateo del precio dado se va bajando hasta tener un acuerdo las dos partes

Add detail about the concept mentioned.