Categories: All - enfermería - prevenir - socioculturales - dignidad

by Veronica Vargas 4 years ago

409

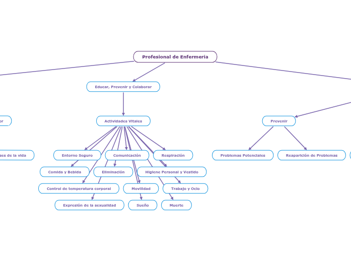
Profesional de Enfermería

Profesional de Enfermería

Profesional de Enfermería

Objetivos

Afrontar
Problemas sin Resolución

Dolor de los allegados

Estado agonizante del S.C

Muerte de Sujeto Cuidado

Mitigar
Problemas Reales
Prevenir
Reaparición de Problemas
Problemas Potenciales

Educar, Prevenir y Colaborar

Actividades Vitales
Muerte
Sueño
Expresión de la sexualidad
Trabajo y Ocio
Movilidad
Control de temperatura corporal
Higiene Personal y Vestido
Eliminación
Comida y Bebida
Respiración
Comunicación
Entorno Seguro

Respetar

Valor
De todas las fases de la vida
Individualidad
Influida por aspectos

Socioculturales

Ambientales

Psicológicos

Político-económicos

Biológicos

Dignidad
Más allá de su dependencia