Categories: All - división - multiplicación - estimaciones - potencias

by mariana molinas 3 years ago

303

Progresión de contenidos pensamiento lógico matemático

Progresión de contenidos 
pensamiento lógico matemático

Progresión de contenidos pensamiento lógico matemático

Cálculo y operaciones

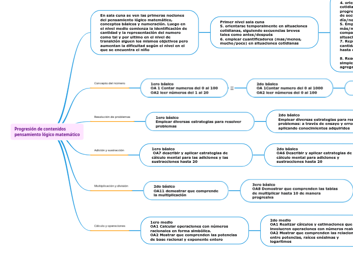
1ero medio OA1 Calcular operaciones con números racionales en forma simbólica. OA2 Mostrar que comprenden las potencias de base racional y exponente entero
2do medio OA1 Realizar cálculos y estimaciones que involucren operaciones con números reales OA2 Mostrar que comprenden las relaciones entre potencias, raíces enésimas y logaritmos

Multiplicación y división

2do básico OA11 demostrar que comprende la multiplicación
3ero básico OA8 Demostrar que comprenden las tablas de multiplicar hasta 10 de manera progresiva

4to básico OA5 Demostrar que comprenden la multiplicación de números de tres dígitos por números de un dígito OA6 Demostrar que comprenden la división con dividendos de dos dígitos y divisores de un dígito

5to básico OA3 Demostrar que comprenden la multiplicación de números naturales de dos dígitos por números naturales de dos dígitos OA4 Demostrar que comprenden la división con dividendos de tres dígitos y divisores de un dígito

6to básico OA4(5to básico) OA3(5to básico)

7mo básico OA2 Explicar la multiplicación y la división de fracciones positivas

8vo básico OA1 Mostrar que comprenden la multiplicación y la división de números enteros OA2 Utilizar las operaciones de multiplicación y división con los números racionales en el contexto de la resolución de problemas

Adición y sustracción

1ero básico OA7 describir y aplicar estrategias de cálculo mental para las adiciones y las sustracciones hasta 20
2do básico OA6 Describir y aplicar estrategias de cálculo mental para adiciones y sustracciones hasta 20

3ero básico OA4 Describir y aplicar estrategias de cálculo mental para las adiciones y las sustracciones hasta 100

Resolución de problemas

1ero básico Emplear diversas estrategias para resolver problemas
2do básico Emplear diversas estrategias para resolver problemas: a través de ensayo y error, aplicando conocimientos adquiridos

3ero básico Emplear diversas estrategias para resolver problemas y alcanzar respuestas adecuadas, como la estrategia de los 4 pasos: entender, planificar,

4to basico objetivo 3ero básico

5to básico Resolver problemas aplicando una variedad de estrategias, como la estrategia de los 4 pasos: entender, planificar, hacer y comprobar

6to básico Resolver problemas aplicando una variedad de estrategias como: o la estrategia de los 4 pasos: entender, planificar, hacer y comprobar o comprender y evaluar estrategias de resolución de problemas de otros

7mo básico OA3 Resolver problemas que involucren la multiplicación y la división de fracciones y de decimales positivos de manera concreta, pictórica y simbólica

8vo básico OA5 Resolver problemas que involucran variaciones porcentuales en contextos diversos, usando representaciones pictóricas y registrando el proceso de manera simbólica

Concepto del número

1ero básico OA 1 Contar numeros del 0 al 100 OA2 leer números del 1 al 20

hola

2do básico OA 1Contar numero del 0 al 1000 OA2 leer números del 0 al 100

3ero básico OA2 leer números hasta el 1000

4to basico OA1 representar y describir números del 0 al 10.000

5to básico OA1 representar y describir números naturales de hasta mas de 6 digitos y menores que mil millones

6to básico OA1 (5to basico)

En sala cuna se ven las primeras nociones del pensamiento lógico matemático, conceptos básicos y numeración. Luego en el nivel medio comienza la identificación de cantidad y la representación del numero como tal y por ultimo en el nivel de transición siguen los mismos objetivos pero aumentan la dificultad según el nivel en el que se encuentra el niño

Primer nivel sala cuna 5. orientarse temporalmente en situaciones cotidianas, siguiendo secuencias breves tales como antes/después 6. emplear cuantificadores (mas/menos, mucho/poco) en situaciones cotidianas
2do nivel medio 4. orientarse temporalmente en situaciones cotidianas, mediante la utilización progresiva de algunas nociones y relaciones de secuencias, tales como: antes/ después, día/noche, hoy/mañana. 5. Emplear cuantificadores, tales como: más/menos, mucho/poco, todo/ninguno, al comparar cantidades de objetos en situaciones cotidianas. 7. Representar progresivamente, números y cantidades en forma concreta y pictórica hasta el 10. 8. Resolver progresivamente problemas simples, de manera concreta y pictórica, agregando o quitando hasta 5 elementos.

3er nivel transición 7. Representar números y cantidades hasta el 10, en forma concreta, pictórica y simbólica. 8. Resolver problemas simples de manera concreta y pictórica agregando o quitando hasta 10 elementos, comunicando las acciones llevadas a cabo.