Categories: All - reestructuración - producción - eficiencia - objetivos

by santiago quintero 3 years ago

244

PROPUESTAS CONTEMPORÁNEAS DE ADMINISTRACIÓN

PROPUESTAS CONTEMPORÁNEAS DE ADMINISTRACIÓN

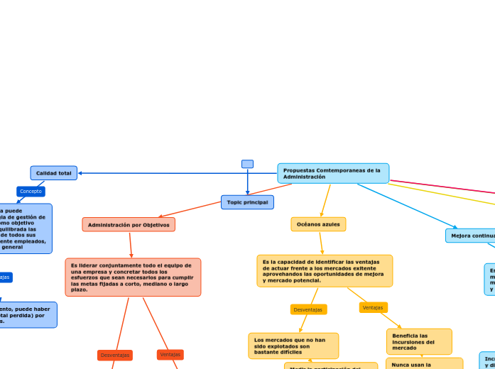
Propuestas Comtemporaneas de la Administración

Righsizing

Busca fundamentalmente asegurar que la organización cuente con la cantidad de personas que precisamente necesita en función del volumen de operación y los productos generados.
Falta de presupuesto economico para la aplicación del Rightsizing
Eficiencia de procesos

innnovación tecnologica

Buenas prácticas de diseño organizacional

Volumen de producción y requerimientos de tiempo

Downsizing

una herramienta de reestructuración empresarial
Provoca lentitud y complejidad en los procesos, deficiencias en la calidad de los servicios, dificultades para definir la responsabilidad y poco espacio para la creatividad y la innovación
la empresa puede lograr resultados con el mínimo de sus recursos, sobre todo en sectores altamente competitivos.

Justo a tiempo

es una filosofía industrial que puede resumirse en fabricar los productos estrictamente necesarios, en el momento preciso y en las cantidades debidas
Se produce un poco menos
evita el desperdicio o despilfarro en el proceso de producción desde las compras hasta la distribución

Calidad del producto

Flujo, calidad e intervención de los empleados.

Mejora continua

Es la ejecución constante de acciones que mejoran los procesos en una organización, minimizando al máximo el margen de error y de pérdidas.
El pensamiento individualista puede crear conflicto

El Mejoramiento Continuo se hace un proceso muy largo.

Incrementa la productividad y dirige a la organización hacia la competitividad

Propicia mejora continua de los trabajadores todo problema constituye una oportunidad para mejorar

Océanos azules

Es la capacidad de identificar las ventajas de actuar frente a los mercados exitente aprovehandos las oportunidades de mejora y mercado potencial.
Beneficia las incursiones del mercado

Nunca usan la competencia como punto de referencia

Mercado infinito donde no hay competencia

Los mercados que no han sido explotados son bastante difíciles

Medir la participación del cliente es difícil ya que la base de clientes es realmente inmensa

Administración por Objetivos

Es liderar conjuntamente todo el equipo de una empresa y concretar todos los esfuerzos que sean necesarios para cumplir las metas fijadas a corto, mediano o largo plazo.
Trabajo en Equipo, constribuye a evaluar el exito, se crea sensación de pertenencia, crea eficiencia
Un pensamiento individualista puede ser un problema para los objetivos globales de una organización.

Calidad total

La Calidad Total o Excelencia puede definirse como una estrategia de gestión de la organización que tiene como objetivo satisfacer de una manera equilibrada las necesidades y expectativas de todos sus grupos de interés, normalmente empleados, accionistas y la sociedad en general
Procedimiento lento, puede haber crisis(Calidad total perdida) por enojo de clientes.
la calidad total tiene ventajas de mejora tanto en la calidad del producto, el diseño, su utilidad y funcionalidad, su precio, su servicio post venta y el trato personal que recibe es por eso que el cliente volverá.

Topic principal