Categories: All - recuperación - enfermería - pacientes

by Mari Vargas 5 years ago

737

Proyecto de Nación 2018-2024

Proyecto de Nación 2018-2024

Intervenciones de Enfermería

Grupos de pacientes específicos

Paciente pediátrico
El paciente pediátrico plantea desafíos particulares tanto en la comunicación como en la respuesta fisiológica a la cirugía.
Paciente con VIH o Sida
El paciente con VIH o Sida tiene muchos mas obstáculos para una recuperación posoperatoria segura. Dado que su sistema inmunitario no esta sano, la posibilidad de infecciones es elevada.
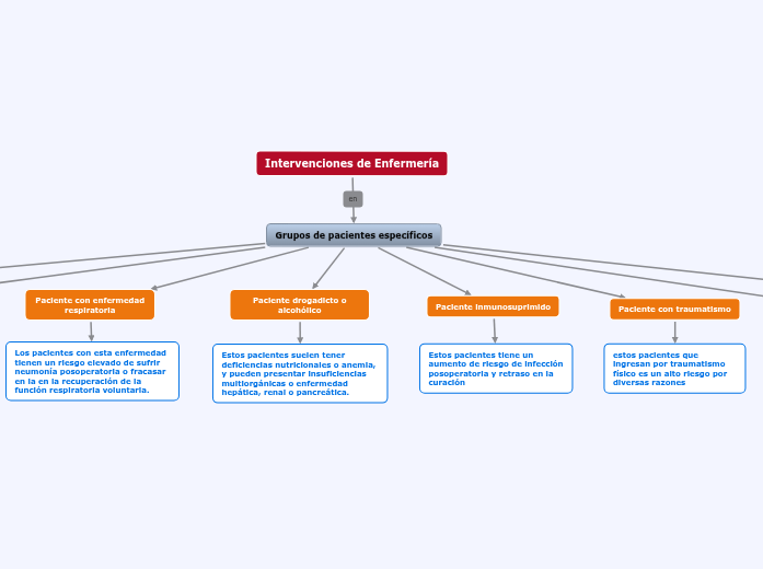
Paciente con traumatismo
estos pacientes que ingresan por traumatismo físico es un alto riesgo por diversas razones
Paciente inmunosuprimido
Estos pacientes tiene un aumento de riesgo de infección posoperatoria y retraso en la curación
Paciente drogadicto o alcohólico
Estos pacientes suelen tener deficiencias nutricionales o anemia, y pueden presentar insuficiencias multiorgánicas o enfermedad hepática, renal o pancreática.
Paciente con enfermedad respiratoria
Los pacientes con esta enfermedad tienen un riesgo elevado de sufrir neumonía posoperatoria o fracasar en la en la recuperación de la función respiratoria voluntaria.
Paciente diabético
la DM es una enfermedad endocrina que altera el metabolismo de hidratos de carbono, grasas y proteínas.
Paciente desnutrido
Carece de reservas nutricionales necesarias para el proceso de curación.