Categories: All - hechos - argumentos - verdad - proceso

by mauricio andres gonzalez 6 years ago

373

¿QUE ES PROBAR? Probar es la actividad intelectual , lógica, crítica para acreditar la verdad en búsqueda de justicia bajo el entendido de los hechos esboz

¿QUE ES PROBAR?                                                                                                Probar es la  actividad intelectual , lógica, crítica para acreditar la verdad en búsqueda de justicia bajo el entendido de los hechos esboz

¿QUE ES PROBAR? Probar es la actividad intelectual , lógica, crítica para acreditar la verdad en búsqueda de justicia bajo el entendido de los hechos esbozados por los actores procesales

Bajo el concepto de la real academia española probar es: Razón, argumento, instrumento u otro medio con que se pretende mostrar y hacer patente la verdad o falsedad de algo.


La sentencia T 1009 del 20 de septiembre de 2001" la Corte Constitución manifiesta lo siguiente " la falta de consideraciones de medio probatorio que determine el sentido de un fallo , constituye una vía de hecho susceptible de control por vía tutela".

¿Que es el derecho probatorio?

Es una disciplina que parte de los fenómenos de la reconstrucción que hacen los actores procesales de los hechos socialmente relevantes en el pasado partiendo de unos medios probatorios establecidos por la normas que buscan el convencimiento del juez.

El derecho parte de la necesidad que tiene los actores del conflicto en exigir las convenciones que son atraídas por la fuerza de gravitacional establecida por la verdad , la cual es una herramienta procesal

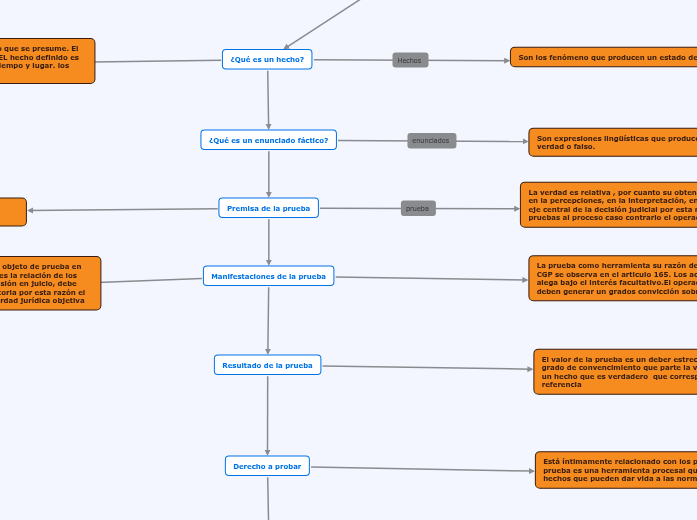
¿Qué es un hecho?
Hechos presumidos es la inferencia lógica de un hecho conocido a un hecho desconocido que se presume. El hecho indefinido que no puede ser enmarcado o determinado dentro de circunstancias. EL hecho definido es un hecho positivo que puede ser enmarcado o determinado en circunstancias de modo tiempo y lugar. los hechos notorios son disposiciones aceptadas por un determinado conglomerado
Son los fenómeno que producen un estado de las cosas en el mundo que ya acaecido.

EL derecho procesal tiene como fin inmediato establecer la verdad jurídica, por medio de las pruebas que se producen del estado de las cosas que son los hechos.




¿Qué es un enunciado fáctico?

Son expresiones lingüísticas que producen descripciones sobre los hechos que puede ser verdad o falso.

El operador judicial debe reconstruir los hechos en esta actividad acude al enunciado fáctico el cual hace referencia a los hechos objetivos que tiene como fin establecer la verdad jurídica.

Premisa de la prueba

El objeto de prueba es la relación con un a cosa particular, que nos lleva a considerar el estudio del objeto de prueba en concreto

La verdad es relativa , por cuanto su obtención está sujeta error, a la probabilidad de fallar en la percepciones, en la interpretación, en la subjetividad del lenguaje, los hechos son el eje central de la decisión judicial por esta razón los actores procesales debe aportar las pruebas al proceso caso contrario el operador judicial no puede emitir resolución del caso.

El operador judicial debe tener en cuenta la naturaleza dual de la prueba, la primera es como herramienta para producir el conocimiento sobre un hecho , la segunda forma es como proceso de reconstrucción de unos hechos sociales acaecidos en el pasado.

Manifestaciones de la prueba

El objeto de prueba abstracto se refiere hecho desde un punto de vista general. El objeto de prueba en concreto se refiere a los hechos planteados por el demandante . El tema a probar es la relación de los hechos interesados probar dentro del proceso. es claro quien propone una pretensión en juicio, debe probar los hechos bajo premisa que no existen reglas absolutas en materia probatoria por esta razón el principio de carga dinámica de la prueba es esencial para el esclarecimiento de verdad jurídica objetiva

La prueba como herramienta su razón de ser es acreditar la ocurrencia de unos hechos en CGP se observa en el articulo 165. Los actores procesales tiene el deber de probar lo que alega bajo el interés facultativo.El operador judicial debe ser conducido por los hechos que deben generar un grados convicción sobre la realidad delos hechos

Resultado de la prueba

El valor de la prueba es un deber estrechamente relacionado con el de motivar las decisiones, grado de convencimiento que parte la verdad por correspondencia que es un enunciado sobre un hecho que es verdadero que corresponde al estado empírico del mundo al cual se hace referencia

La teoría de la verdad parte de dos posturas una verdad coherencia que parte de la relación de un enunciado sobre otro pero la verdad correspondencia consiste en un enunciado sobre un hecho verdadero de las cosa. por estas dos postura solo busca acreditar los hechos aplicado la acción de probar, la certeza que o razones que son fijadas en operador judicial, todo este esfuerzo con el objeto de acreditar o no unos hechos.

Derecho a probar

Está íntimamente relacionado con los principios de contradicción y el debido proceso, la prueba es una herramienta procesal que tiene la tarea de acreditar la ocurrencia de unos hechos que pueden dar vida a las normas que protegen derechos.

Principios del derecho probatorio

El derecho probatorio de colombiana del paradigma del tratados internacionales como esteblece el articulo 93 de carte supeior esta parte de axiomas procesales que configuran reglas técnicas que buscan garantizar deberes y derechos, por otro lado la constitucionalidad racional de administración de justicia que solo busca garantizar y asegurar la constitucionalización del estado


"El bloque de constitucionalidad, estaría compuesto por todas aquellas normas, de diversa jerarquía, que sirven como parámetro para llevar a cabo el control de constitucionalidad de la legislación. Conforme a esta acepción, el bloque de constitucionalidad estaría conformado no sólo por el articulado de la Constitución sino, entre otros, por los tratados internacionales de que trata el artículo 93 de la Carta, por las leyes orgánicas y, en algunas ocasiones, por las leyes estatutarias".

 

http://www.corteconstitucional.gov.co/relatoria/1998/C-191-98.htm



Reglas y Principios

La reglas técnica es una norma jurídica que tiene criterios de aplicación a los sujetos procesales, el mayor aporte es aclarar los supuestos fácticos en donde el operador puede inferir una consecuencia, además la reglas pueden cambiar cuantas veces posible, pero sus limite es mandato constitucional que orbita en unidades axiológicas.

Los principios probatorios deben ser entendidos como un decálogo emanados por la constitución que busca proteger los disposiciones de los derechos humanos, en el caso de colombiana el articulo 29 dispones de prerrogativas que se nutre del principio de contradicción este a su vez se fortalece con el principio de publicidad que busca que la actuación judicial debe ser abierta a los actores procesales , también el principio de licitud parte que todo medio de prueba ser obtenida sin lesionar las garantías fundamentales, por parte el principio de la inmediación de la prueba parte del supuesto que el operador judicial debe practicar los pruebas durante la actuación judicial