Categories: All - tdah - lenguaje - discapacidad - neurodesarrollo

by LORENA PEÑA CORREA 6 years ago

774

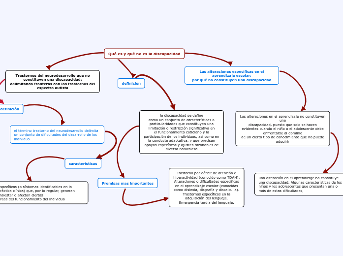
Qué es y qué no es la discapacidad

Qué es y qué no es la discapacidad

Qué es y qué no es la discapacidad

Las alteraciones específicas en el aprendizaje escolar: por qué no constituyen una discapacidad

Las alteraciones en el aprendizaje no constituyen una discapacidad, puesto que solo se hacen evidentes cuando el niño o el adolescente debe enfrentarse al dominio de un cierto tipo de conocimiento que no puede adquirir
una alteración en el aprendizaje no constituye una discapacidad. Algunas características de los niños y los adolescentes que presentan una o más de estas dificultades,

Trastornos del neurodesarrollo que no constituyen una discapacidad: delimitando fronteras con los trastornos del espectro autista

el término trastorno del neurodesarrollo delimita un conjunto de dificultades del desarrollo de los individuo

características

Específicas (o síntomas identificables en la práctica clínica) que, por lo regular, generan malestar o afectan ciertas áreas del funcionamiento del individuo

definición

la discapacidad se define como un conjunto de características o particularidades que constituyen una limitación o restricción significativa en el funcionamiento cotidiano y la participación de los individuos, así como en la conducta adaptativa, y que precisan apoyos específicos y ajustes razonables de diversa naturaleza
Premisas mas importantes

Trastorno por déficit de atención e hiperactividad (conocido como TDAH). Alteraciones o dificultades específicas en el aprendizaje escolar (conocidas como dislexia, disgrafía y discalculia). Trastornos específicos en la adquisición del lenguaje. Emergencia tardía del lenguaje.