Categories: All - adjetivos - proposiciones - sustantivo - gramática

by paula daniela garzon 3 years ago

268

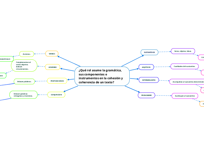
¿Qué rol asume la gramática, sus componentes e instrumentos en la cohesión y coherencia de un texto?

¿Qué rol asume la gramática, 
sus componentes e instrumentos en la cohesión y coherencia de un texto?

Tiempo Modo Lugar Negación Afirmación duda cantidad

ACCIDENTES GRAMATICALES

Persona Numero Tiempo Aspecto Modo Voz

Enlazan palabras sintagmas y oraciones.

y, e, ni, pero, sino, aunque, sin embargo no obstante, porque, cuando.

Enlazan palabras.

A, ante, bajo, con, contra, desde, en, entre, hacia, hasta, para, por, según, sin, sobre, tras, durante, mediante

Complementan al verbo objetivo. Indican circunstancias.

Acciones.

CONJUNCION

PROPOSICIONES

ADVERBIO

VERBOS

Personales Posesivos Numerales Indefinidos Interrogativos Exclamativos Relativos

Artículos Demostrativos posesivos Numerales Interrogativos Exclamativos

GRADOS

Positivo comparativo superlativo

CLASES

Común - propio Concreto - Abstracto Individual - Colectivo Contable (no) contable

Sustituyen al sustantivo

Acompañan al sustantivo determinándolo.

Cualidades del sustantivo.

Seres, objetos, ideas.

PRONOMBRE

DETERMINANTES

ADJETIVOS

SUSTANTIVOS

¿Qué rol asume la gramática, sus componentes e instrumentos en la cohesión y coherencia de un texto?