Categories: All - infraestructura - licitaciones - cooperación - comercio

by Ramsses Velazquez 12 months ago

68

¿Qué son las licitaciones internacionales?

¿Qué son las licitaciones internacionales?

Dónde se publican las convocatorias de licitaciones públicas internacionales: El Banco se encarga de la publicación de estos avisos, en nombre del Prestatario, en el periódico de las Naciones Unidas

Fomento de la cooperación internacional y el comercio

Objetivos

Mejora de la infraestructura y los servicios básicos

Desarrollo económico y social de los países beneficiarios

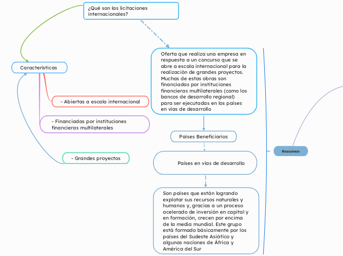
- Grandes proyectos

Características

- Financiadas por instituciones financieras multilaterales

- Abiertas a escala internacional

Resumen

¿Qué son las licitaciones internacionales?

Oferta que realiza una empresa en respuesta a un concurso que se abre a escala internacional para la realización de grandes proyectos. Muchas de estas obras son financiadas por instituciones financieras multilaterales (como los bancos de desarrollo regional) para ser ejecutadas en los países en vías de desarrollo

Países Beneficiarios
Países en vías de desarrollo

Son países que están logrando explotar sus recursos naturales y humanos y, gracias a un proceso acelerado de inversión en capital y en formación, crecen por encima de la media mundial. Este grupo está formado básicamente por los países del Sudeste Asiático y algunas naciones de África y América del Sur