Categories: All - sociale - physique - santé - effets

by fatemeh shahcheraghi 2 years ago

236

Quelles sont les effects de la violence sur un être humain?

Quelles sont les effects de la violence sur un être humain?

Problème de confiance envers les autre, soi même

Problème santé physique, psychologique

problème de santé, blessures

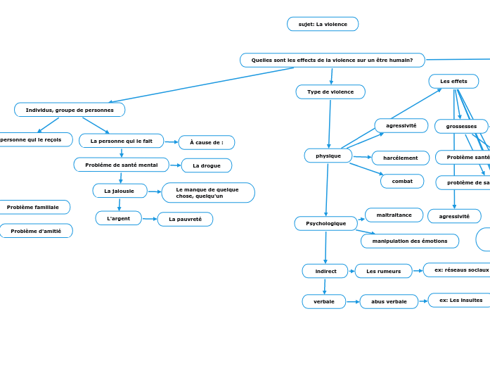
sujet: La violence

Quelles sont les effects de la violence sur un être humain?

But de la violence

Faire du mal
Tuer quelqu'un

Obetenir quelque chose

L'argent, objet ect...

problème mentale

physiquement
mentalement

Type de violence

physique
Les effets

Trouble psychologique

intimidation

grossesses

Idée suicidaire

combat
harcélement
agressivité
Psychologique

manipulation des émotions

maltraitance

indirect

Les rumeurs

ex: réseaus sociaux

verbale

abus verbale

ex: Les insultes

Individus, groupe de personnes

La personne qui le fait
À cause de :
Probléme de santé mental

La drogue

La jalousie

L'argent

La pauvreté

Le manque de quelque chose, quelqu'un

La personne qui le reçois
Effets

Problème sociale

La famille

Problème familiale

Les ami(e)s

Problème d'amitié

Problème de santé, mental

La dépression

La suicide

La perte d'appétite

Maladie, problème de santé

L'anxiété