Categories: All - interpretación - obstáculos - actitudes - comunicación

by Christian Falcón 4 years ago

263

Registro Único

Registro Único

Topic flotante

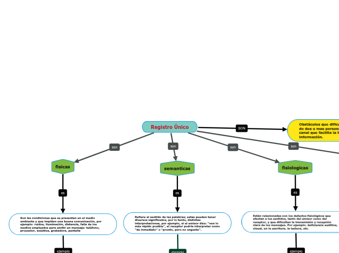
Obstáculos que dificultan la comunicación de dos o mas personas que través de un canal que facilita la transferencia de la información.

Relativas a actitudes, prejuicios, estados anímicos, emocionales (miedo, alegría, tristeza, enojo…) del emisor o receptor.

Están relacionadas con los defectos fisiológicos que afectan a los sentidos, tanto del emisor como del receptor, y que dificultan la transmisión y recepción clara de los mensajes. Por ejemplo: deficiencia auditiva, visual, en la escritura, la lectura, etc.

Refiere al sentido de las palabras; estas pueden tener diversos significados, por lo tanto, distintas interpretaciones, por ejemplo, si el emisor dice: “ven lo más rápido posible”, el receptor podría interpretar como “de inmediato” o “pronto, pero no urgente”.

Son las condiciones que se presentan en el medio ambiente y que impiden una buena comunicación, por ejemplo: ruidos, iluminación, distancia, falla de los medios empleados para emitir un mensaje: teléfono, proyector, acústica, grabadora, pantalla

psicológicas

fisiologicas

semanticas

fisicas

Registro Único