Categories: All - propietarios - servicios - trabajadores - remuneración

by alpha de la peña 4 years ago

266

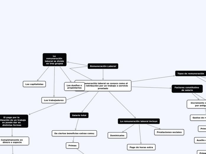
Remuneración Laboral

Remuneración Laboral

Alpha María De la Peña Guzmán 440130175

Incremento de salario por antiguedad

Gastos de representación

Prima técnica
Auxilio de transporte

Prima de servicios

Bonificacion por servicios prestados

Viáticos

Horas extras dominicales y festivos

Recargos nocturnos

Los trabajadores

Los dueños o propietarios

Los capitalistas

El pago por la utilización de un trabajo se puede dar en distintas formas

Completamente en dinero o especie

Como subsidio de vivienda pago de educación, comida y otros servicios tipo bienes o servicios

Salario total

Da ciertos beneficios extras como;

Primas
Bonificaciones

Pago de sesantias

La garantizacion de los servicios de salud

La remuneración laboral incluye

Prestaciones sociales

Pago de horas extra

Dominicales

Factores constitutivo de salario

Vacaciones

Prima de localizaciones
Prima de vivienda

Horas de catedra

Jornales

Supernumerarios

Tipos de remuneración

Remuneración por productividad

Pago por comisión
Pago al empleado según sus labores

Remuneración a destajos

Fija el pago de tomando en consideración
La cantidad de piezas que pueda fabricar el obrero
El salario por tiempo basado en jornadas

La remuneración laboral se divide en tres grupos

Remuneración Laboral

La remuneración laboral se conoce como el pago o retribución por un trabajo o servicio prestado