Categories: All - producción - comercio - revolución - mano de obra

by Agustina Elola 7 years ago

326

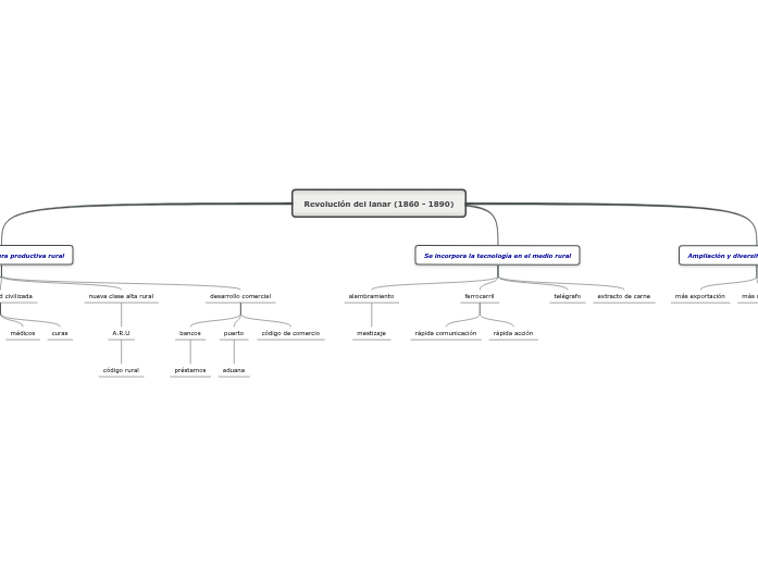
Revolución del lanar (1860 - 1890)

Revolución del lanar (1860 - 1890)

Revolución del lanar (1860 - 1890)

Ampliación y diversificación del mercado

más destinos
más rubros
más exportación

Se incorpora la tecnología en el medio rural

extracto de carne
telégrafo
ferrocarril
rápida acción
rápida comunicación
alambramiento
mestizaje

Cambia la estructura productiva rural

desarrollo comercial
código de comercio
puerto

aduana

bancos

préstamos

nueva clase alta rural
A.R.U

código rural

sencibilidad civilizada
curas
médicos
policias
maestros
mano de obra especializada
Quiebre de la edad del cuero