Categories: All - variables - viabilidad - hipótesis - objetivos

by marilyn alvarado 4 years ago

617

Rutas de investigación

Rutas de investigación

Rutas de investigación

Capítulo 6: Formulación de hipótesis

Pasos a seguir:
Definir conceptual y operacionalmente las variables de la hipótesis
Precisar las variables de la hipótesis
Formular la hipótesis
Analizar si deben formularse hipótesis para la investigación.
Deriva del marco teórico
Se refiere a una situación real

Contiene variables comprensibles, medibles y precisas

Capítulo 5: Definición del alcance de la investigación en la ruta cuantitativa: exploratorio, descriptivo, correlacional o explicativo

Exploratorio
Identifican conceptos o variables e hipótesis promisorias para indagar

Indagan desde una perspectiva innovadora

Investigan fenómenos o problemas poco estudiados, de los cuales se tienen dudas o no se han abordado en el contexto

Preparan el terreno para estudios más amplios, elaborados y profundos

Descriptivo
Tienen como finalidad especificar propiedades y características de conceptos, fenómenos, variables o hechos en un contexto determinado

Definen y miden variables y las caracterizan, así como al fenómeno o planteamiento referido

Cuantifican y muestran con precisión los ángulos o dimensiones de un fenómeno, problema, suceso, comunidad, contexto o situación

Correlacional
Permiten cierto grado de predicción
Tienen como propósito conocer la relación o grado de asociación que existe entre dos o más conceptos, variables, categorías o fenómenos en un contexto en particular
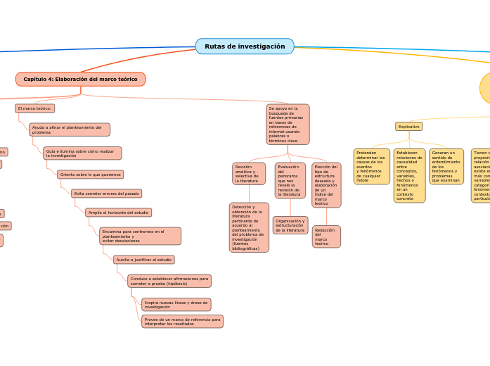
Explicativo
Generan un sentido de entendimiento de los fenómenos y problemas que examinan
Establecen relaciones de causalidad entre conceptos, variables, hechos o fenómenos en un contexto concreto
Pretenden determinar las causas de los eventos y fenómenos de cualquier índole

Capítulo 4: Elaboración del marco teórico

Se apoya en la búsqueda de fuentes primarias en bases de referencias de internet usando palabras o términos clave
Elección del tipo de estructura deseada y elaboración de un índice del marco teórico

Redacción del marco teórico

Evaluación del panorama que nos revele la revisión de la literatura

Organización y estructuración de la literatura

Revisión analítica y selectiva de la literatura

Detección y obtención de la literatura pertinente de acuerdo al planteamiento del problema de investigación (fuentes bibliográficas)

El marco teórico:
Ayuda a afinar el planteamiento del problema

Guía e ilumina sobre cómo realizar la investigación

Orienta sobre lo que queremos

Evita cometer errores del pasado

Amplía el horizonte del estudio

Encamina para centrarnos en el planteamiento y evitar desviaciones

Auxilia a justificar el estudio

Conduce a establecer afirmaciones para someter a prueba (hipótesis)

Provee de un marco de referencia para interpretar los resultados

Inspira nuevas líneas y áreas de investigación

Sus funciones son:
Proveer de un marco de referencia para interpretar resultados
Inspirar nuevas líneas de investigación
Establecer afirmaciones o hipótesis
Justificar el estudio
Centrarnos en el planteamiento
Ampliar el horizonte del estudio
Evitar cometer errores del pasado
Orientar sobre lo que queremos o no
Guiar e iluminar la investigación
Afinar el planteamiento
Pasos para elaborar el marco teórico
Depende del panorama que revele la revisión de la literatura
Construir el marco teórico.
Revisar la literatura a fondo y extraer los antecedentes, datos e información conveniente para contextualizar y enmarcar teóricamente la investigación.
Obtener la literatura pertinente.
Detectar la literatura pertinente para el planteamiento del problema de la investigación.

Capítulo 3: El planteamiento del problema en la ruta cuantitativa

Establecer los objetivos de la investigación.
Elaborar las preguntas que guiarán la investigación.

Justificar la investigación.

Demostrar su viabilidad.

Evaluar las deficiencias en el conocimiento del problema de investigación.

Significa afinar, precisar y estructurar la idea de investigación
Elementos del planteamiento del problema

Elementos

Evaluación

Viabilidad

Justificación

Preguntas

Objetivos

Definir el problema de investigación
Plantear el problema de investigación

Se estructura la idea de investigación

Delimitada

Debe ser precisa