Categories: All - tics - autodidacta - planeación - supervisión

by Joni sinto 6 years ago

436

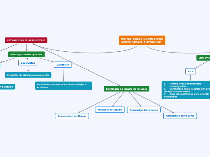
S3. Actividad 1. Aprendizaje autónomo y estrategias cognitivas

S3. Actividad 1. Aprendizaje autónomo y estrategias cognitivas

ESTRATEGIAS COGNITIVAS APRENDIZAJE AUTÓNOMO

EDUCACION VIRTUAL

Contenidos significativos
Actitudes y aptitudes

1. Potencializar competencias 2. Fortalecer el pensamiento complejo 3. Disciplina o ciencia abordada

Elemento investigativo
Estudiante autodidacta

1. Ambiente de motivación y automotivación 2. Interacción entre aprendices 3. Ética, exigencia y respeto

Elementos tecnológicos
TICs

1. Herramientas infovirtuales 2. Investigación 3. Contenidos hacia la aplicación práctica en diversos contextos 4. Docentes perfilados para orientar y acompañar

ESTRATEGIAS DE APRENDIZAJE

Estrategias de manejo de recursos
Aprendizaje entre pares
Regulación del esfuerzo
Ambiente de estudio
Organización del tiempo
Estrategias metacognitivas
Evaluación

Estimación de resultados de estrategias y procesos

Supervisión

Ejecución de labores para aprender

Planeación

Establecimiento de un plan de acción

Estrategias cognitivas
Estrategias para recirculación de la información

1. Estrategias de organización 2. Estrategias de elaboración

Estrategias para la lectura y elaboración de documentos

1. Estrategias de lectura: 2. Estrategias de elaboración de textos académicos