Categories: All - diarrea - dolor - edema - fiebre

by BETHZI CHURA LIPA 3 years ago

334

SIGNOS Y SÍNTOMAS GENERALES

SIGNOS Y SÍNTOMAS GENERALES

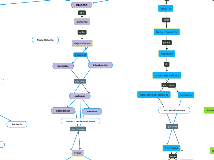
extraperitoneales

temperatura corporal

Recto

Timpánica
35,8-38°C
36,6-38°C
>38°C

Oral

35,5°C
>37,5°C

Axilar

34,7-37,5°C
>37,5°c

ELEVA BRUSCSAMENTE

normal

reacciones inmunitarias

infecciones

Topic flotante

aumento de la secreción

sintomas

numero de deposiciones

nauseas

deshidratar

TIPOS

Cronico

incluyen
enfermedades inflamatorias
mala absorción
tumores

Persistente

dos y cuatro semanas
duración
menos

dos semanas

disminución

diuresis

dolor en las piernas

dolor abdominal

diarrea

disnea

fiebre

Grado 3

Grado 4

Grado 2

Grado 1

CLASIFICAN

Hemorragia Arterial

Hemorragia Venosa

Hemorragia Capilar

SIGNOS Y SÍNTOMAS

Palidez de la piel

mareos

Postural

Tardío

Inesperado

Postprandial

En ayunas

Frecuente

Único

SÍNTOMAS

sin apetito

palidez

SIGNOS Y SÍNTOMAS GENERALES

TEMPERATURA
EDEMA
Acumulación Excesiva

fluido

células

tejidos o cavidades

HEMORRAGIAS
Salida

sangre

provocada

ruptura

vasos sanguineos

VOMITO
Reflejo Protector

expulsión

materiales dañinos

intra.extra peitoneales

farmacos

DIARREA
aumento

deposiciones

intoxicación

bacterias

FIEBRE
Elevación

Temperatura CORPORAL

CONCECUENCIAS

cambios

centro termorregulador

LA FIEBRE

CLASIFICACIÓN

origen Desconocido

a 3 semanas

Prolongada

extiende

15 días

Aguda

supera

15 dias

Subtopic

SINTOMAS

fotofobia

cefalea