Categories: All - autocuidado - desarrollo - bienestar - prevención

by Wendy Beltran 5 years ago

400

Síndrome metabólico en jóvenes

Síndrome metabólico en jóvenes

Teoría deL autocuidado

Conductas

dirigidas
regular los factores que afecten su propio desarrollo y funcionamiento de su vida salud y bienestar

propone

Requisitos de autocuidado

Requisito de autocuidado del desarrollo

condiciones que afecten al desarrollo del ser humano

busca identificar lo que el individuo deberia hacer para su autocuidado

y no llegar al

etapa especfica del desarrollo

adolescencia

Requisito de autocuidado desviación de salud

acciones de autocuidado que realiza el paciente con incapacidad o enfermedad crónica

Requisito de autocuidado universal

busca

satisfacer las necesitas basicas del ser humano

Aporte

Equilibrio entre actividad y reposo

Alimentos

Agua

hacia el entorno
hacia los demas
sobre si misma

Dorothea Orem

Planificación dietetica

Tratamiento

LA IMPORTANCIA DE LA PREVENCIÓN PRIMARIA EN EL JOVEN
disminuir factores de riesgo cardiovasculares

prevenir el exceso de

calorias

colesterol

sal

fomentando

abstinencia

de acuerdo a la etapa de vida

dieta

tabaquismo

obesidad

hipertension

Hipercolesterolemia
jóvenes

Medicación

Factores de riesgo

Historias familiar de dislipidemias y cardiovasculares

Metas para el tratamiento del SM en jovenes

HDL

>35 mg/dl

<150 mg/dl

LDL

<130 mg/dl

Colesterol toal

<160 mg/dl

Autopcias

Grados de leccion en arterias coronarias y otras

Asociación con factores de riesgo

lesiones arteroscleroticas precoses

Accidente cardiovascular

medicación

Betabloqueadores

Diureticos

IECA

actividad fisica

Dieta hipocalorica

percentiles PAS Y PAD

Resistencia a la insulina y diabetes mellitus tipo 2
receptores

Aumento en la hormona del páncreas

hiperinsulinemia

Asociado A

Dislipidemia

Hipertensiion

Diabetes tipo 2 y riesgos cardiovasculares

tratamiento

Deposito subcutaneo de grasa

por medio

Evaluacion clinica

Desordenes endocrinos

Medidas de la presion arterial

Perfil lipidico

Historia familiar

Analisis tolerancia a la glucosa

Obesidad
Participación familiar
Actividad fisica
Dieta
Actividad física
Beneficios

Perdida de peso

Mejora

Disminucion de riesgo cardiaco

Bienestar psíquico

Resistencia a la insulina

Reduccion de la presion arterial

Parametros metabolicos

medidas basicas

Participación de toda la familia
Dieta equilibrada
necesidades

grasas saturadas

verduras

frutas

concientizar
Hijos
Padres
Asesoria medica o nutricionista
planificacion individualizada
determinar
Perfil metabolico
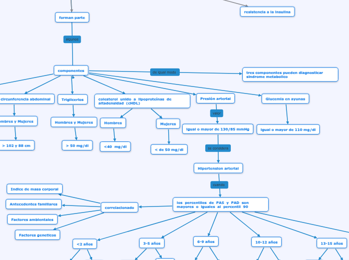
Circunferencia abdominal
Altura
Peso

Síndrome metabólico en jóvenes

forman parte

componentes

tres componentes pueden diagnosticar sindrome metabolico
Glucemia en ayunas
igual o mayor de 110 mg/dl
Presión arterial
igual o mayor de 130/85 mmHg

Hipertension arterial

los percentiles de PAS y PAD son mayores o iguales al percentil 90

correlacionado

Factores geneticos

Factores ambientales

Antecedentes familiares

Indice de masa corporal

16-18 años

138 / 80

13-15 años

128 / 76

132 / 76

10-12 años

126 / 76

122 / 74

6-9 años

120 / 74

120 / 72

3-5 años

110 / 64

110 / 66

<2 años

Niñas

106 / 60

Niños

106 / 62

colesterol unido a lipoproteínas de altadensidad (cHDL)
Mujeres

< de 50 mg/dl

Hombres

<40 mg/dl

Triglicerios

> 50 mg/dl

Medidas de circunferencia abdominal
Hombres y Mujeres

> 102 y 88 cm

Obesidad abdominal

Conjunto de factores de riesgo

resistencia a la insulina
Deposicion de grasa
Cardiovasculares