Categories: All - componentes - sistema - mantenimiento - suspensión

by Yeison Scott Caldas Calla 1 year ago

715

SISTEMA DE SUSPENSIÓN

SISTEMA DE 
SUSPENSIÓN

Topic flotante

Mantenimiento

ya que ambas suspensiones son casi parecidas; su mantenimiento se da cada 30 mil Km,así evitaremos roturas de los componentes y mayores costos de reparación.

SISTEMA DE SUSPENSIÓN

La suspensión es el sistema que conecta el chasis del vehículo con las ruedas. Este sistema es el responsable de brindarte viajes en auto suaves y estables, pues se encarga de absorber (lo más posible) las irregularidades del camino.

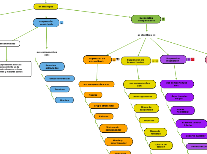
en tres tipos

Suspensión rígida o (dependientes)

En los sistemas de suspensión rígida, la suspensión de una de las ruedas se une a la otra a través de un eje rígido. De esa manera, se transmiten las vibraciones y oscilaciones de una rueda hacia la otra.

sus componentes son:

mecanismo diferencial

 Está dentro de la caja y es quien permite el giro de ruedas a diferente velocidad.

ballestas

Son piezas que permiten que el eje rígido se apoye contra el bastidor, además funcionan como pieza elástica para transmitir las oscilaciones

tubos o trompetas

Son quienes contienen los palieres de la suspensión.

amortiguadores

Es quien recibe y amortiza la energía de arranque y frenos sobre los ejes del vehículo.

Suspensión semirrigida

La suspensión semirrígida es parecida a la anterior en cuanto a la posición de ruedas, el eje y la transmisión, pero es menor el peso de la suspensión, lo cual le da un poco más de labilidad y menos rigidez que el otro tipo de suspensión.

Soportes articulados

Traviesa

Muelles

Suspensión independiente

La suspensión independiente se refiere a un sistema que permita el desplazamiento vertical de una rueda sin afectar al resto de las ruedas de su tren. En este sentido su funcionamiento se opone al de los sistema dependiente  como el de ejes rigidos en los que las ruedas están sólidamente enlazadas, de modo que el desplazamiento de una rueda necesariamente genera modificaciones parásitas en la geometría de la otra.

se clasifican en:

Suspension de brazoz tirados

Los muelles van colocados en la parte inferior, en los brazos del puente trasero. En los brazos que alojan los muelles hay una mayor separación.

http://2.bp.blogspot.com/-Ea9T_aEf350/TZSWPRiqx8I/AAAAAAAAAuo/CGwcvUb0y70/s320/susp-arrastrado.jpg

sus componentes son:

Brazo de suspension

Soportes

Barra de refuerzo

çBarra de torsion

Tambores

Suspension de triangulos superpuestos

Sistema de los más avanzados, que cuenta con brazos y articulaciones superiores. Es conocida también como suspensión de paralelogramos deformable, ya que cuando entra en escena la amortiguación, los brazos inferiores y superiores se deforman.

https://www.km77.com/glosario/p/med/paralelogramo_deformable.jpg

sus componentes son:

Brazos superiores

Brazos ineriores

Silentblocks

Resorte helicoidal

Amortiguadores

Brazo de control

Suspension mcpherson

Sistema usado sobre todo para los puentes delanteros, aunque resulta habitual en los traseros también. Cuenta con una estructura sencilla y el mantenimiento es bastante baratoLos amortiguadores están atornillados al chasis de manera directa, por lo se produce una rigidez para que no haya roturas.

https://www.actualidadmotor.com/wp-content/uploads/2019/03/suspension-mcpherson-direccion-frenos.jpg.webp

sus componenyes son:

Amortiguador de gas

Muelle hekicoidal

Brazo de control inferior

Soporte superior

Torreta mcpherson

Barra estabilizadora

Palieres de trasmision

Supension de eje oscilante

Tiene los muelles situados en unas articulaciones que van enganchadas al puente trasero. El funcionamiento resulta bastante sencillo, sobre todo porque no cuenta con brazos de torsión, solo uno conectado al puente y el amortiguador al chasis.

https://www.kfz-tech.de//Bilder/Kfz-Technik/Radaufhaengung/Pendelachse02.jpg

sus componentes son:

Ruedas

Grupo diferencial

Palieres

Sistema de compensador

Muelle y amortiguador

Semi ejes

Pivote de giro