Categories: All - gestión - incompatibilidades - materiales - citación

by Marisela torres 4 years ago

377

Sistemas de información de los servicios de radiología."RIPS"

Sistemas de información de los servicios de radiología.

Sistemas de información de los servicios de radiología."RIPS"

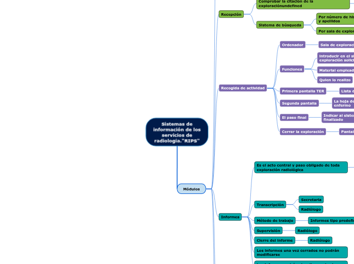
Módulos

Gestión y mantenimiento
Apartado de costes y precios por material empleado
Equipos con las fichas pormenorizadas
Constará la codificación de los diagnósticos

consentimientos informados o los informes tipo de las exploraciones.

La puerta de entrada al sistema para las fichas del personal y la asignación de menús del programa
Se recogen la codificación de los materiales utilizados
Se crean agendas de citaciones
Acceso restringido
Se recogen los datos

Tablas y ficheros abiertos

Estadística
Recogida de datos

Actividad económica

Análisis del coste por consumo

Coste por proceso radiológico.

Unidades relativas de valor.

Incidencias

Listas de citación alternativas

Tiempos de parada y reparación.

Averías de equipos

Vacaciones, bajas

Personal médico, TER, DUE, auxiliar administrativo

Consumo de materiales

Contrastes radiológicos

Por tipo de película y formato

Película por salas, agenda o estudio

Película radiográfica total

Actividad asistencial

Por resultado

Anormal

Normal

Por agrupaciones de un determinado estudio

Por tipo de estudio

Relación de estudios no realizados

Por enfermos

No citados

Citados

Por períodos de tiempo

Año

Mes

Dia

Por turno de trabajo.

Por sala radiológica.

Cuantificar
Introducir
Informes
Los informes podrán visualizarse desde cualquier punto de red
Los informes una vez cerrados no podrán modificarse
Cierre del informe
Supervisión
Método de trabajo

Informes tipo predefinidos

Transcripción

Radiólogo

Secretaria

Es el acto central y paso obligado de toda exploración radiológica

Cierre o firma

Corrección

Elaboración

Importación

Clasificación

Recogida de actividad
Cerrar la exploración

Pantalla general

Lista de trabajo de sala

se comprueba si los pacientes pendientes están esperando o no han acudido

El paso final

Indicar al sistema que el estudio ha finalizado

Segunda pantalla

La hoja de exploración con los datos del enfermo

Primera pantalla TER

Lista de trabajo del día

Funciones

Quien lo realizo

Material empleado

introducir en el sistema informático que la exploración solicitada se ha realizado

Ordenador

Sala de exploración

Recepción
Sistema de búsqueda

Por sala de exploración

Por número de historia clínica o por nombre y apellidos

Comprobar la citación de la exploración

Informar al paciente de la localización de la sala.

Introducir la llegada del enfermo en el sistema

Imprimir las etiquetas identificativas o cualquier otro documento.

Citación
Parámetros

La solicitud de una exploración radiológica

Volante de petición

Gestión de la cita múltiple

La gestión de la afinidad entre técnicas citables

La gestión de prioridades entre técnicas incompatibles con el objeto de eliminar esas incompatibilidades

La incompatibilidad entre el conjunto de técnicas asociadas al proceso actual de citación

La colisión con la realización o cita anterior de técnicas

La pertenencia del paciente a alguno de los grupos de alarma

Gestión de la cita simple

Una sola técnica de exploración

El carácter de la petición por vía normal o preferente

La búsqueda del hueco más próximo en tiempo a la fecha de solicitud de cita

La colisión con la realización o cita anterior de técnicas con algún grado de incompatibilidad

La pertenencia del paciente a alguno de los gruposde alarma definidos en el maestro de exploraciones

Proceso general de la citación

Prioridades

La posibilidad de agrupar las técnicas para las que se solicita la cita

Vascular: de diagnóstico o intervencionista

Resonancia magnética

Tomografía computada

Ecografía

Urología

Digestivo.

Radiología simple: radiografía tórax, abdomen, huesos, etc.

La prioridad de cada técnica en caso de incompatibilidad

Las incompatibilidades que pudiera generar la citación

Factores

Alarmas que cada exploración pueda suscitar

Asociación o agrupación de diferentes solicitudes de pruebas

Prioridades entre varias técnicas solicitadas

Incompatibilidades de la técnica realizar

La propia técnica

La administración de contraste

Tipos de incompatibilidades

Entre técnica y grupo de técnicas.

Entre grupo y grupo de técnicas.

Entre técnica y técnica

Gestión de las salas de exploración

Codificación

Identificación

Serie de tablas o catálogos auxiliares

Catalogo de preparaciones de las diferentes pruebas radiológicas

Consentimiento informado

Catalogo de hojas de información

Catalogo de materiales

Material de farmacia

Material fungible

Catalogo de pelicula radiologica

Catalogo de exploraciones