Categories: All - españoles - encomienda - trabajo - haciendas

by fabi medina 5 years ago

465

sociedad y economía colonial

sociedad y economía colonial

sociedad y economía colonial

conformada por

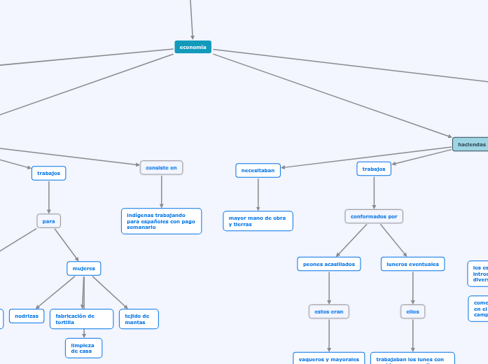
economía
haciendas

comercio

datos

intercambio de cera, miel, maíz y gallinas

usaban plantas para la industria textil

comercio exterior en el puerto de campeche

los negros fueron parte importante

comercio a través del regateo

los españoles introdujeron diversas plantas

conformados por

luneros eventuales

ellos

trabajaban los lunes con sueldo para sus milpas

peones acasillados

estos eran

vaqueros y mayorales

tierras

reservas

eran

cultivos de milpas

para ganadería

de apricultura

necesitaban

mayor mano de obra y tierras

estancia

función

receptor de tributos y explotación rudimentaria

dedicado a

comercialización de ganado, miel y cera

uso de

solares

producción de aves de corral

transporte de agua

fincas

producción de ganado menor

surge

con la llegada de españoles a Yucatán

repartimiento

trabajos

para

limpieza de casa

tejido de mantas

fabricación de tortilla

nodrizas

recolectas de hierba y leña

consiste en

indígenas trabajando para españoles con pago semanario

empleaba

hombres

14 y 60 años

mujeres

12 y 55 años

serbia para

evitar los abusos del trabajo personal

encomienda

tributos

trabajo

servicio personal

productos

maíz, gallina y mantas de algodón

objetivo

someter indígenas para evangelizarlos

recompensaba a los soldados por sus servicios

duración

persistió hasta finales del s xviii