Categories: All - sujetos - información - acceso - derecho

by Daniel Garza 9 months ago

80

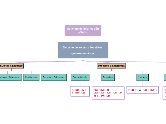
Solicitud de información pública

Solicitud de información
               pública

Solicitud de información pública

Derecho de acceso a los datos gubernamentales

Modalidades de acceso
Copia de información

Digital o impresa

Acceso directo

Consulta en sitio

Mecanismos de Revisión
Transparencia proactiva

Datos abiertos, Públicación anticipada

Recursos de revisión

Ante el INAI, ante el organismo garante, instancias judiciales.

Procesos de solicitud
Entrega

Plazo de 20 días hábiles

Revisión

Validación de solicitud, clasificación de información.

Presentación

Presencial o electrónica

Sujetos Obligados
Partidos Políticos
Sindicatos
Organismos Autónomos
Gobierno (Federal, Estatal y Municipal)
Fundamento legal
Principios

Máxima publicidad, gratuidad y accesibilidad

Normatividad

Ejemplo: Ley General de Tranparencia y Acceso a la Información Pública en México