Categories: All - materials - design - time - sustainability

by Zach Roberts 2 years ago

149

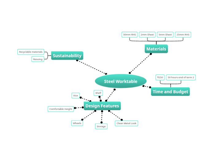
Steel Worktable

Steel Worktable

Steel Worktable

Design Features

Comfortable Height
Storage
Shelf
Clean Metal Look
Wheels
Vice

Sustainability

Resuing
Recyclable materials

Time and Budget

50 hours end of term 2
$250

Materials

25mm RHS
5mm Sheet
2mm Sheet
50mm RHS