Categories: All - didáctica - educación - currículo - profesor

by Rosa Ferriols Cabello 1 year ago

105

Tarea4_Cabello_Rosa

Tarea4_Cabello_Rosa

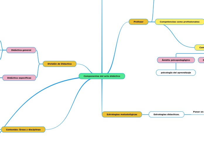
Componentes del acto didáctico

Disciente

Ciencias pedagógicas
La Orientación Educativo

Pone en marcha acciones

Individuales

Tutotiales

La Organización Escolar

Confirgura tiempo y espacios flexibles

La Didáctica

Plan basado en la variedad de estrategias metodológicas

Permitirá adaptarse a la homogeneidad del grupo sin perder la posibilidad de adecuarse a las individualidades.

El grupo de aprendizaje
puede ser

Grupos heterogéneos

Grupos homogeneos

Para llegar al conocimiento psicológico y social del alumno
Partimos del conocimiento del

Macrogrupo

Microgrupo

Contenido: Áreas y disciplinas

Propósito general
Conseguir la construcción del pensamiento

por medio de

Una base fundamental

formada por

Los contenidos necesarios de aprender

por medio del

Curriculo

Modelo curricular

Indisciplinar

Utopía

Plurisdisciplinar

conceptual, procedimental y actitudinal

Las asignaturas incorporan y sistematizan los valores culturales
Las asignaturas son los reactivos culturales empleados en la educación y los medios

División de Didactica

Didáctica especificas
Orientar racionalmente la distribución de los programas
Examinar los problemas y las dificultades especiales que la enseñanza
Didáctica general
teoría general de la enseñanza
principios generales
Examinar críticamente los diversos métodos

y

las grandes corrientes del pensamiento

Contexto

Ed. informal
No intencionalidad educadora ni sistematización interactiva.

Ejemplo: niños descubriendo por si solos.

Ed. no formal
Intencionalidad educadora, pero no toman en cuenta a la administración educativa.

Ejemplos: Actividades extraescolares

Ed. Formal
Tiene titulación y una normativa de organización.

Ejemplos: Educación Infantil, la Educación Primaria, la Secundaria Obligatoria, la Formación Profesional, el Bachillerato y la Enseñanza Universitaria.

Estrategias metodológicas

Estrategias didacticas.
Poner en práctica

según

Estas premisas

Adecuación

a las

diferencias individuales

El profesor es un mediador

Para el interés

se necesita

Estrategias metodológicas

Caracterizadas por

La variedad y flexibilidad

Motivación

Significa

exito en las nuevas actividades

Con el aburrimiento

desaparecerá

la motivación

con esto aparecerán

las actitudes negativas.

El alumno es un agente activo

El alumno se le deben de repetir las acciones

Profesor

Competencias profesionales:
Conocimiento sociocultural
Dominio de la materia
Ámbito psicopedagógico

psicología del aprendizaje

Competencias como profesionales:
Orienta
Ejercita las competencias
Descubre su propio yo
Participa en la vida comunitaria
Actitud innovadora
Planifica actividades
gracias a

Estrategias didacticas

para

lograr resultados de aprendizaje