Categories: All - management - observation - expectations - communication

by Leidy Chaux 5 years ago

291

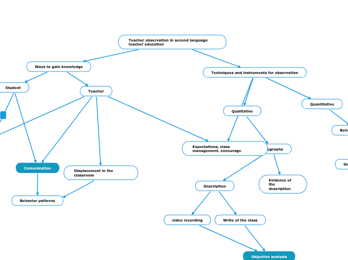
Teacher observation in second language teacher education

Teacher observation in second language teacher education

Expectations, class management, encourage

Objective analysis

Teacher observation in second language teacher education

Techniques and instruments for observation

Quantitative
Behavior in class

Seating chart

Qualitative
Etnography

Evidence of the description

Description

Write of the class

video recording

Ways to gain knowledge

Teacher
Comunication

Behavior patterns

Displacement in the classroom
Student
At-task