Categories: All - costos - producción - rendimiento - plazo

by Murillo arce Genaro azael 6.B 3 years ago

543

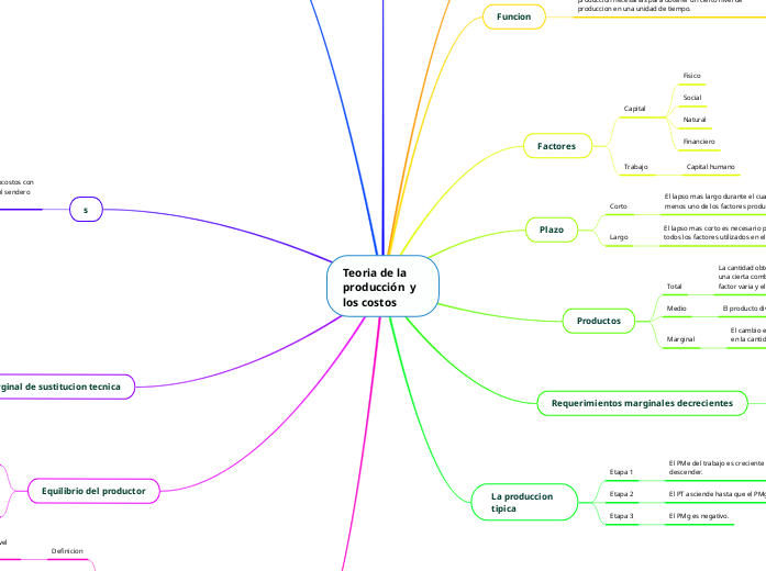
Teoria de la producción y los costos

Teoria de la producción  y los costos

Teoria de la producción y los costos

Isocosto

Es equivalente a la restrinccion presupuestaria del productor

Formula

GT=Q.L+Q.K

La linea que una distintas combinaciones que resultan en un mismo costo total.

Isocuanta
Caracteristicas

No se cortan

Son convexas al origen.

Tienen pendientes negativas.

La linea que une esas distintas combinaciones, para un nivel de produccion dada.

Equilibrio del productor

La condicion de equilibrio es que la isocosto sea tangente a un isocuanta.
Es cuando alcanza la isocuanta mas alta, dado una isocosto.

Tasa marginal de sustitucion tecnica

Tasa marginal de sustitucion tecnica y producto marginal
La TMST mide la relacion entre la variacion de K y de la L
Es la tasa que mide la cantidad de un factor a la que la empresa debe renunciar al aumentar en una unidad la cantidad del otro factor y permaneciendo en la misma isocuanta.
Equivale a la pendiente

La TMST en un punto es la pendiente de la isocuanta en ese punto.

Entre dos puntos de la isocuanto es la pendiente de la curva entre ambos puntos.

s

La union de los puntos de tangencia de distintas isocostos con isocuantas crecientes o descrecientes configuran el sendero de expansion de la empresa.
Si es una recta, significa que la relacion K/L se mantiene constante si no cambia los precios relativos del capital y ek trabajo.

Topic principal

Isocuantas y rendimientos a escala

se divide
Rendimientos decrecientes a escala

Un aumento en el factor variable (L) genera un aumento menos que proporcional en el producto ( el salto entre isocuantas es menos que proporcional)

Rendimientos constantes a escala

Un aumento en el factor variable (L) genera un aumento proporcional en el producto (el salto entre isocuantas es proporcional).

Rendimientos crecientes a escala

Uno aumenta en el factor variable(L) genera un aumento mas que proporcional en el producto ( el salto entre isocuantas es mas que proporcional).

La produccion tipica

Etapa 3
El PMg es negativo.
Etapa 2
El PT asciende hasta que el PMg se hace cero.
Etapa 1
El PMe del trabajo es creciente hasta que el PMg comienza a descender.

Requerimientos marginales decrecientes

En el corto plazo, con un factor fijo y una variable actual llamada ley.
se

incorpora en unidades del factor variable al factor fijo, el rendimiento de cada unidad adicional es menor.

Productos

Marginal
El cambio en el producto total derivado de un cambio unitario en la cantidad de factor variable utilizada.
Medio
El producto dividido por la cantidad de factores variables.
Total
La cantidad obtenida de un bien, en un peridodo dado para una cierta combinacion de factores y tecnologia cuando un factor varia y el resto es fijo.

Plazo

Largo
El lapso mas corto es necesario para alterar las cantidades de todos los factores utilizados en el proceso productivo.
Corto
El lapso mas largo durante el cual no es posible alterar al menos uno de los factores productivos.

Factores

Trabajo
Capital humano
Capital
Financiero
Natural
Social
Fisico

Funcion

Se relaciona con la cantidad de factores e insumos de la produccion necesarias para obtener un cierto nivel de produccion en una unidad de tiempo.

Definicion

Es el proceso que transforma en los insumos mediante los servicios de los factores de produccion en productos.