Categories: All - condicionamiento - respuestas - conductismo - recompensas

by Edward S Perez 4 years ago

350

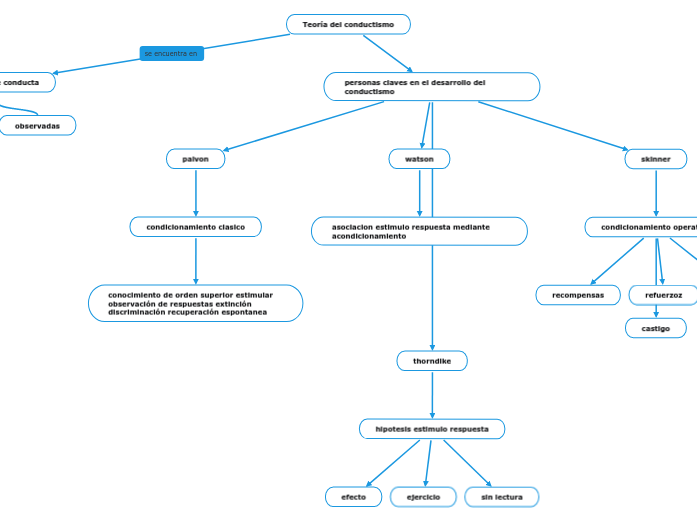
Teoría del conductismo

Teoría del conductismo

Teoría del conductismo

personas claves en el desarrollo del conductismo

thorndike
hipotesis estimulo respuesta

sin lectura

ejercicio

efecto

skinner
condicionamiento operativo

castigo

extincion

refuerzoz

recompensas

watson
asociacion estimulo respuesta mediante acondicionamiento
palvon
condicionamiento clasico

conocimiento de orden superior estimular observación de respuestas extinción discriminación recuperación espontanea

estudios de conducta

observadas
medidas