Categories: All - hechos - acción - sociedad - clases

by Sol Benitez 4 years ago

413

Teoría Sociológicas

Teoría Sociológicas

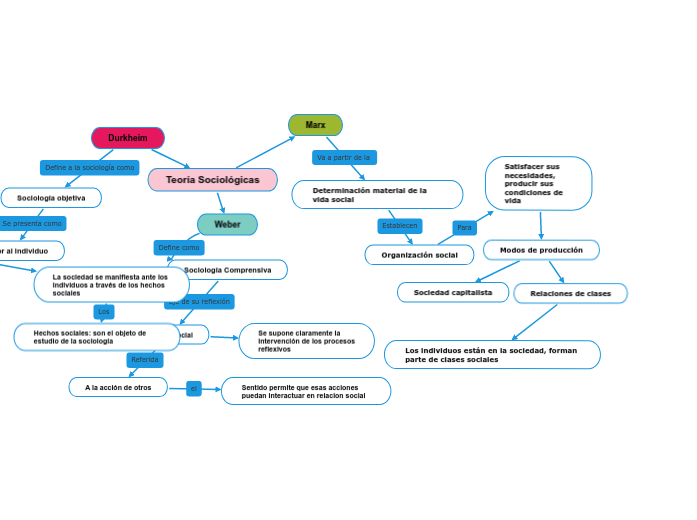
La sociedad se manifiesta ante los individuos a través de los hechos sociales

Hechos sociales: son el objeto de estudio de la sociología

Durkheim

Sociología objetiva

Exterior al individuo

Teoría Sociológicas

Marx

Determinación material de la vida social
Organización social

Satisfacer sus necesidades, producir sus condiciones de vida

Modos de producción

Relaciones de clases

Los individuos están en la sociedad, forman parte de clases sociales

Sociedad capitalista

Weber

Sociología Comprensiva
Acción social

A la acción de otros

Sentido permite que esas acciones puedan interactuar en relacion social

Se supone claramente la intervención de los procesos reflexivos