Categories: All - impuesto - metodología - constitución - potestad

by Marina Miranda 5 years ago

648

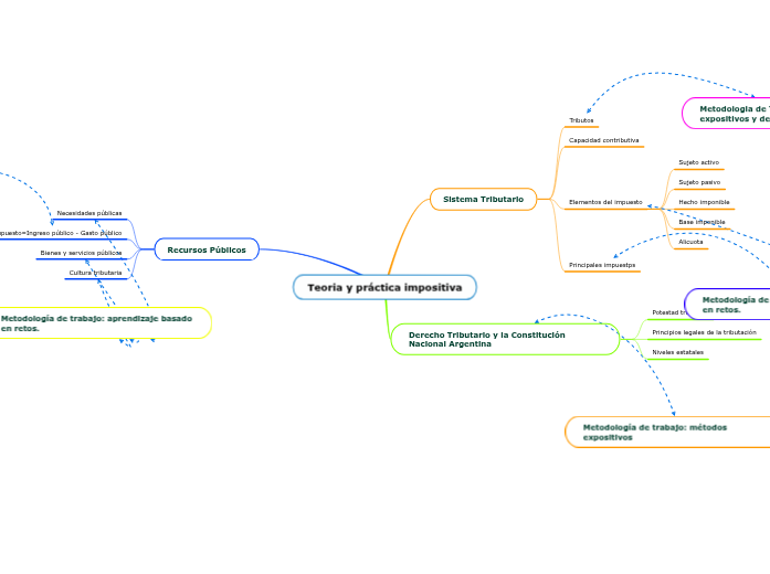
Teoria y práctica impositiva

Teoria y práctica impositiva

Metodología de trabajo: métodos expositivos y de aplicación

Metodología de trabajo: métodos expositivos

Metodologia de Trabajo: métodos expositivos y de aplicación

Metodología de trabajo: aprendizaje basado en retos.

Teoria y práctica impositiva

Recursos Públicos

Cultura tributaria
Bienes y servicios públicos
Presupuesto=Ingreso público - Gasto público
Necesidades públicas

Derecho Tributario y la Constitución Nacional Argentina

Niveles estatales
Principios legales de la tributación
Potestad tributaria

Sistema Tributario

Principales impuestps
Elementos del impuesto
Alicuota
Base imponible
Hecho imponible
Sujeto pasivo
Sujeto activo
Capacidad contributiva
Tributos