Categories: All - logoterapia - humanista - terapia - psicoterapia

by Natalia Pava 3 years ago

170

Teorías y terapias humanistas

Teorías y terapias humanistas

Perls veia al hombre como un todo

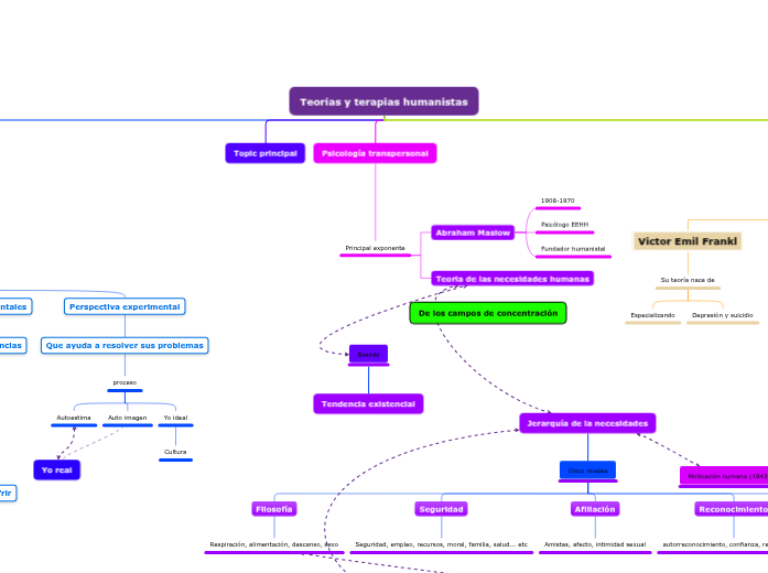
De los campos de concentración

Nuestra percepción

Ley del estimulo

Ley de cierre

Figura fondo

Sus enfoques

Experimental

Existencialismos

Fenomenología

Identifica

Mirada basada en el futuro

Técnicas de la logoterapia
Intención paradógica
Confrontación

Ser conciente de las conductas y actitudes

Provocar inmtencionalmente aquello a lo que se teme

Desreflexión

Redigerir la atención al aquí y ahora

Dialogo socratico

Hablar y desafriar las interpretaciones del cliente

Personas con esperanza

Vacío existencial
Voluntad del sentido

Superar cada etapa

Genera aspiración hacia la otra

1943

Psicología del ser

Terapia conversacional

El si mismo
Conciencia de la realidad objetiva
Conversacional
El organismo
Experiencia a través de la conducta

Teoría de la personalidad

Motivación humana (1943)

Jerarquía de la necesidades

Cinco niveles

Autorregulación
Moralidad, creatividad, espontaneidad, resolución de problemas
Reconocimiento
autorreconocimiento, confianza, respeto, exito
Afiliación
Amistas, afecto, intimidad sexual
Seguridad
Seguridad, empleo, recursos, moral, familia, salud... etc
Filosofía
Respiración, alimentación, descanso, sexo

Basada

Tendencia existencial

Yo real

Teorías y terapias humanistas

Gestalt

Friedrich Salomon Perls
Medico neurosiquiatra-Psicoanalista

su terapia surge

En 1952 primer instituto de la Gestalt

Basada en

En contra del conductismo

La terapia

Brinda alternativas

Alcanzar la conciencia

Con el objetivo de

Mostrar aceptación, dejando de lado los perjuicios

1893-1970

Logoterapia

Neurologo-Psiquiatra y filosofo
1905-1997
Victor Emil Frankl

Su teoría nace de

Depresión y suicidio

Especializando

Psicología transpersonal

Teoria de las necesidades humanas
Abraham Maslow

Fundador humanistal

Psicólogo EEHH

1908-1970

Topic principal

Psicoterapia

Principal exponente
Carl Roger

Su enfoque

Perspectiva experimental

Que ayuda a resolver sus problemas

proceso

Yo ideal

Cultura

Auto imagen

Autoestima

Ayuda a curar los transtornos mentales

Lo que los lastima y sus experiencias

Aceptación y amor

Personal funcional

Se basa en

LO que no acepto me hace sufrir

Psicoteraía enfocada en el cliente

Su contexto

Conocer los problemas del cliente

Tendencia autorregulación

Consiste

Sentimientos relacionados

Escuchando al cliente

Buscar objetivos claros

Consideración positiva condicional

Incondicional

Autoconcepto

192-1987

Psicólogo del EEUU

Grababa sus terapias

Para

Sus pacientes vieran varias veces los videos

Recordando lo charlado