Categories: All - energética - satisfacción - temperatura - humedad

by R-M Special Touch Special Touch 4 years ago

1079

Termorregulación

Termorregulación

El confort térmico

Sensación térmica

Depende
Expectativas de la persona

Indispensable

En el diseño de edificios
Satisfacen los usuarios

Mínimo de equipamiento mecánico.

Satisfacción del usuario

Ambiente determinado
Conllueva a la búsqueda de interiores que son térmicamente confortables

Factores

La producción de calor del cuerpo depende principalmente del nivel de actividad de la persona.
Eficiencia energética

Materiales de construcción húmedos

Efecto aislante drásticamente reducido.

El aire húmedo

Difícil de calentar que el aire seco.

Humedad del aire

Influye

Directamente en la eficiencia térmica de un edificio

Habitabilidad

La temperatura de rocío

Función

Establece que los recintos habitables no tengan moho.

Temperatura operativa

Valor medio

Temperatura radiante media.

Útil

Evaluación del confort térmico

Temperatura radiante media

Deriva

Calor que emana los objetos que estan alrededor

No afecta a la temperatura del aire

Movimientos de aire

Dependencia

Temperatura

Nivel de actividad

Enfrían el cuerpo humano

Más allá de lo deseado se habla de corrientes.

Influyen

Evaporación

Pérdida del calor del cuerpo por convección

Humedad relativa del aire

Entre los 30 a 40% como mínimo

60 a 70% como máximo.

Aire seco

Enfría el cuerpo

Absorbe la humedad

Evaporación de humedad de la piel

función de la humedad del aire

Temperatura del aire

Rango de confort

Verano 25°C

Invierno 20°C

Velocidad del aire y calor radiante

Humedad

Determina

Cuánto calor el cuerpo pierde hacia el aire

Convección

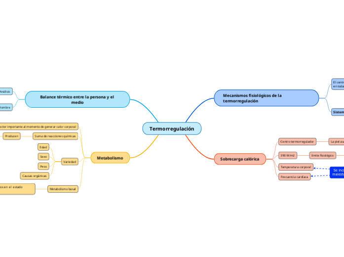
Termorregulación

Metabolismo basal
Acciona con actividades físicas y cambios en el estado emocional
Variedad
Causas orgánicas
Peso
Sexo
Edad
Suma de reacciones químicas
Producen

Todas las células del organismo

Factor importante al momento de generar calor corporal

Balance térmico entre la persona y el medio

Hombre
Perder calor

Respiración

Tanto por trabajo externo o por conducción

Gana calor

Metabolismo

Por la radiación solar o por convección

Análisis
Estado en el que el individuo tenga balance equilibrado

Entorno que lo rodea

Sobrecarga calórica

Frecuencia cardíaca
Temperatura corporal
390 W/m2
límite fisiológico

ritmo de sudoración

Sostenido durante 8 horas de exposición para sujetos normales

Centro termorregulador
La piel aumenta su temperatura

Facilita la disipación de calor hacia el entorno por convección y por radiación.

Mecanismos fisiológicos de la termorregulación

Sistema cardiovascular
Frío termoaislando al organismo

Evita

Pérdidas importantes de calor.

Tensión calórica

Los excesos de calor que se acumulan en los órganos y en los músculos para que éste pueda ser disipado hacia el ambiente

Fundamental en la termorregulación

Evacuación hacia la piel

El centro encargado de regular las temperaturas en todas las partes del cuerpo radica
Hipotálamo

Sensores que están por todo el organismo

Enviando sus “informes” al centro termorregulador a través del sistema nervioso periférico aferente.