Categories: All - variables - tests - constructos - modelos

by Leonela Lizeth Leyva Gonzales 3 years ago

383

Tests psicológicos educativos: conceptos básicos, clasificación

Tests psicológicos educativos: conceptos básicos, clasificación

Tests psicológicos educativos: conceptos básicos, clasificación

Type in the title for your document into the Central Topic.

The title should reflect the subject and the purpose of the document.

Read more guidance and tips on using Mindomo to create documents.

6

Los modelos de Tests
En el caso de la medida psicológica o educativa, son modelos matemáticos en los que variables dependientes, los constructos, se combinan numéricamente para predecir de forma óptima una variable dependiente, la respuesta del sujeto.

En el modelo deben considerarse varios aspectos

Especifica cómo se combinan las variables independientes para predecir la variable dependiente.

Especifica una o más variables de diseño que son las variables independientes.

Especifica la escala para las observaciones o variable dependiente, que puede ser una puntuación y las respuestas.

La idea esencial es aproximar las relaciones sustantivas importantes en términos de relaciones entre variables en un modelo probabilístico

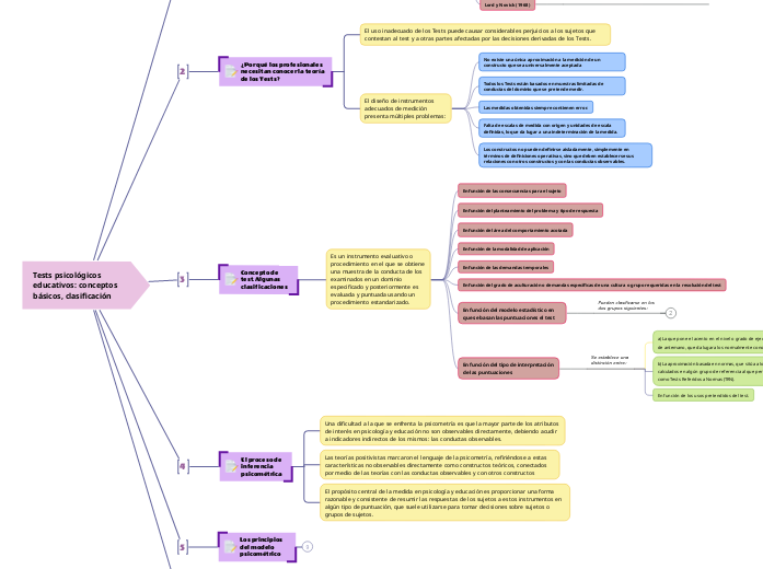
5

Los principios del modelo psicométrico
Los principios psicométricos que garantizan la calidad de las medidas.

Equidad

Nos referiremos a explicaciones alternativas de los resultados de la evaluación que pueden estar relacionadas con factores tales como diferencias sociodemográficas, la historia personal de cada individuo, lenguaje, etc.

Comparabilidad

Responde a cuestiones tales como: ¿puede haber diferencias sistemáticas en las conclusiones si observamos las respuestas del test A en vez de las del test B?, ¿en un TAI frente a uno de lápiz y papel?, ¿con un evaluador frente a otro? A la hora de hacer inferencias deben eliminarse estas posibles explicaciones alternativas.

Validez

Nos habla del grado en que el uso que pretendemos hacer de las puntuaciones de los Tests está justificado. Supone examinar la red de creencias y teorías sobre las que se asientan los datos y probar su fuerza y credibilidad por medio de diversas fuentes de evidencia.

Fiabilidad

Tiene que ver con los errores cometidos en el proceso de medición, por lo que responde al problema de hasta qué punto las cantidades observadas reflejan con precisión la puntuación verdadera de la persona

4

El proceso de inferencia psicométrica

If you rely on external sources, you should reference them so that others can follow up.

There are many standards for referencing publications. A typical format is:

El propósito central de la medida en psicología y educación es proporcionar una forma razonable y consistente de resumir las respuestas de los sujetos a estos instrumentos en algún tipo de puntuación, que suele utilizarse para tomar decisiones sobre sujetos o grupos de sujetos.
Las teorías positivistas marcaron el lenguaje de la psicometría, refiriéndose a estas características no observables directamente como constructos teóricos, conectados por medio de las teorías con las conductas observables y con otros constructos
Una dificultad a la que se enfrenta la psicometría es que la mayor parte de los atributos de interés en psicología y educación no son observables directamente, debiendo acudir a indicadores indirectos de los mismos: las conductas observables.

3

Concepto de test. Algunas clasificaciones

The conclusions bring together the important findings or recommendations from your document.

Tip: write the conclusions second, after writing the summary.

Some readers might read just the executive summary and the conclusions, without reading the main body. Conclusions can be longer than the executive summary, as you should mention the important reasons behind your findings or recommendations.

Es un instrumento evaluativo o procedimiento en el que se obtiene una muestra de la conducta de los examinados en un dominio especificado y posteriormente es evaluada y puntuada usando un procedimiento estandarizado.

En función del tipo de interpretación de las puntuaciones

Se establece una distinción entre:

En función de los usos pretendidos del test.

b) La aproximación basada en normas, que sitúa a los sujetos o estímulos en función de estadísticos calculados en algún grupo de referencia al que pertenece el sujeto, que da lugar a los conocidos como Tests Referidos a Normas (TRN).

a) La que pone el acento en el nivel o grado de ejecución sobre algún dominio o criterio definido de antemano, que da lugar a los normalmente conocidos como Tests Referidos a Criterio, TRC

En función del modelo estadístico en que se basan las puntuaciones el test

Pueden clasificarse en los dos grupos siguientes:

b) Teoría de la Respuesta al Ítem (TRI) que modeliza las probabilidades de respuesta a un ítem para diferentes niveles del rasgo latente mediante un modelo no lineal.

a) Teoría Clásica de los Tests (TCT) y sus extensiones, como la Teoría de la Generalizabilidad (TG), a veces conocidos como Modelos Débiles de la puntuación verdadera, basados en el modelo lineal general y en las puntuaciones totales de los Tests.

En función del grado de aculturación o demandas específicas de una cultura o grupo requeridas en la resolución del test

En función de las demandas temporales

En función de la modalidad de aplicación

En función del área del comportamiento acotada

En función del planteamiento del problema y tipo de respuesta

En función de las consecuencias para el sujeto

2

¿Por qué los profesionales necesitan conocer la teoría de los Tests?

The body of your document will depend on the type of document. The important characteristics are:

El diseño de instrumentos adecuados de medición presenta múltiples problemas:

Los constructos no pueden definirse aisladamente, simplemente en términos de definiciones operativas, sino que deben establecerse sus relaciones con otros constructos y con las conductas observables.

Falta de escalas de medida con origen y unidades de escala definidas, lo que da lugar a una indeterminación de la medida.

Las medidas obtenidas siempre contienen error.

Todos los Tests están basados en muestras limitadas de conductas del dominio que se pretende medir.

No existe una única aproximación a la medición de un constructo que sea universalmente aceptada

El uso inadecuado de los Tests puede causar considerables perjuicios a los sujetos que contestan al test y a otras partes afectadas por las decisiones derivadas de los Tests.

1

La medida en psicología y educación

The introduction to your document explains who it is for, and why it is important to them.

If you assume that your readers need some specific knowledge to be able to read and use the document, mention it here.

La especialidad de la psicología que estudia los procesos de medición es la psicometría, que es un término genérico que aglutina todo un conjunto de modelos formales que establece las bases para que la medición de los fenómenos psicológicos y educativos se realice de forma adecuada.

Lord y Novick (1968)

Insisten en la necesidad de evaluar estas puntuaciones desde el punto de vista pragmático, es decir, desde la utilidad de la escala resultante, destacando que si las puntuaciones de los Tests proporcionan más información para la clasificación y predicción cuando son tratadas como de intervalo, pueden usarse así.

(Torgerson, 1958)

Este tipo de medición apriorística, o por especificación, ha recibido diversos nombres en la teoría de la medición: medidas por definición , medidas de indicador y medidas de índice.

(Lord y Novick, 1968)

El mundo de los Tests ha estado bastante alejado de esta problemática, ya que se parte del supuesto de que los valores asignadosa las respuestas forman una escala numérica de intervalo, aunque la mayor parte de las veces no se soportan las propiedades de dicha escala.