Categories: All - interpretation - courts - parliament - legislation

by Carl Trewin 7 years ago

520

The Relationship Between Parliament and the Courts in Law-Making

The Relationship Between Parliament and the Courts in Law-Making

Jurisdiction

Floating topic

The Ability of Courts to Influence Parliament

Disapproval

E.g. Trigwell case

Parliament responds to decisions made by courts

Subtopic

Courts make comments in their judgement

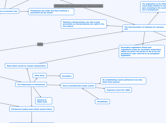
The Supremacy of Parliament

Must allow Courts to remain independent

Ultra Vires

Exception

Acts of parliaments create courts

By establishing courts parliament can also state their powers
Supreme Court Act 1986

Parliament makes laws which courts follow

Can set out maximum sentences and mandatory minimum sentences for courts to follow
Magistrates court act 1989

Offences

Koori Court

Lists

Elected to Make laws

Codification of common law

Involves parliament passing legislation that reinforces principles established in the courts ruling

Parliament can make law that confirms a precedent set by courts

For Example in the Mabo case the parliament passed the native title act after the High Court ruled in favour of Mabo.

The Relationship Between Parliament and the Courts in Law-Making

Parliament Abrogates Common Law

Parliament has the power to pass legislation which abrogates the decision made through the courts with the exception of high court decisions made on constitutional matters
DPP v Closter 2014

The Interpretation of statutes by common law

Statutory interpretation can also create precedent so interpretations are valid in the law system
Without the courts, Parliament would need to pass new legislation more frequently. This is because most statute that is passed is drafted broadly allowing the courts to interpret them.
'Deing v Tarola' was the studded belt case where a man was arrested for wearing a studded belt as it was classified as a ‘weapon’. The decision then made the precedent ‘An item that is not in common use as a weapon cannot be classified as a weapon' under the Control of Weapons Act
Secondary legislation: Rules and regulations made by secondary authorities which are given the power to do so by the parliament. Also referred to as delegated legislation
For legislation to be effective, the courts must apply statute to cases and interpret or give meaning to the word or phrase in an act of parliament