Categories: All - desempeño - autoaprendizaje - autogobierno - tic

by Danya Becerra Hernández 6 years ago

238

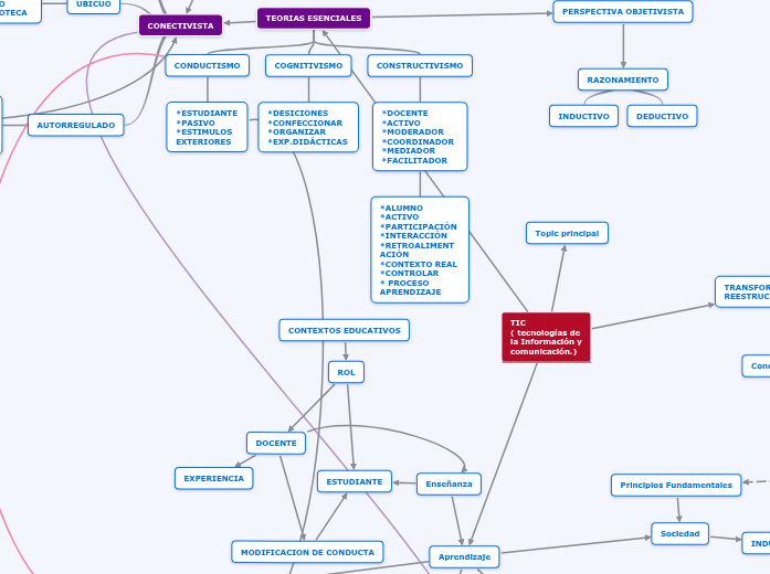
TIC ( tecnologías de la Información y comunicación.)

TIC                                                                                   ( tecnologías de la Información y comunicación.)

*DIFUMINAR FRONTERAS INSTITUCIONALES DE ESPACIALIDAD Y TEMPORAL *REORDENAR LOS EQUILIBRIOS *APRENDER DIF.ENTRE ESTUDIANTES *AMPLIAR GAMA DE REPRESENTACIÓN *DESARROLLAR CAPACIDADES CONCEPTUALIZACIÓN *CONECTAR PENSAMIENTO PROPIO *CONSTRUIR CULTURAS DE CONOCIMIENTO COLABORATIVO

(2009) STEPHENSON Y CALVANI

EDUCACIÓN E INFORMACIÓN

NO-CURSO
*NO USO DE LMS *SI APLICACIONES WEB *BLOGS *MICROBLOGGING *WIKIS

FLUJOS DE INFORMACIÓN

AUTOAPRENDIZAJE

PLEF(PERSONAL LEARNING ENVIROMENTS FRAMEWORK)

SALÓN CLASE DESAPARECE

*EVIDENCIAS CLAVE *PARTICIPACIÓN EN RED

ECLECTICA

PARCIAL

OBSERVABLE

INFORMAL

INTENCIONAL E INESPERADO

CONDUCTISTA

PASIVO

FORMAL

ACTIVO

OPERACIONES COGNITIVAS
ACUMULATIVO

INDIVIDUAL

ORIENTADO: METAS CLARAS Y EFICIENTE

SITUADO

EXPERIENCIA DEL ESTUDIANTE

ENTORNOS TECNOLOGICOS

PERSPECTIVA OBJETIVISTA

RAZONAMIENTO

DEDUCTIVO

INDUCTIVO

CONTEXTOS EDUCATIVOS

ROL

CONECTIVISTA

AUTORREGULADO

*AUTOGOBIERNO *AUTOCREENCIAS *HABILIDADES MENTALES *DESEMPEÑO

UBICUO

*APRENDIZAJE: HOGAR *AULA * TRABAJO *JUEGOS *BIBLIOTECA
ESPACIO PEDAGOGICO

SERIE DE CONDICIONES

A)PERMANENCIA B)ACCESIBILIDAD C)INMEDIATEZ D)INTERACTIVIDAD E)ACTIVIDADES EDUC. F)ADAPTABILIDAD

7 CAMBIOS APRENDIZAJE

RIZOMÁTICO

*PLAN DE ESTUDIOS *CREACION DE CONTEXTO *COMUNIDAD *AMBIENTE *

ENTORNO EDUCATIVO

ESTIMULOS

RESPUESTAS

MODIFICACION DE CONDUCTA

INFORMACIÓN ESTABLE

DOCENTE

EXPERIENCIA

TRANSFORMACIONES Y REESTRUCTURACIONES

NEMOTÉCNICA

EVALUAR

CREAR
COMPARTIR

MEMORIZACIÓN

RECUERDO

PERDURABLE

Principios Fundamentales

Sociedad

INDUSTRIAL
POSINDUSTRIAL

Enseñanza

ESTUDIANTE

Conocimiento

Adquirido

Aborda
Organiza

TIC ( tecnologías de la Información y comunicación.)

Topic principal

TEORIAS ESENCIALES

CONSTRUCTIVISMO
*DOCENTE *ACTIVO *MODERADOR *COORDINADOR *MEDIADOR *FACILITADOR

*ALUMNO *ACTIVO *PARTICIPACIÓN *INTERACCIÓN *RETROALIMENTACIÓN *CONTEXTO REAL *CONTROLAR * PROCESO APRENDIZAJE

COGNITIVISMO
*DESICIONES *CONFECCIONAR *ORGANIZAR *EXP.DIDÁCTICAS
CONDUCTISMO
*ESTUDIANTE *PASIVO *ESTIMULOS EXTERIORES

Aprendizaje