Categories: All - publicitario - cine - didáctico - personajes

by Kim Castro 3 years ago

275

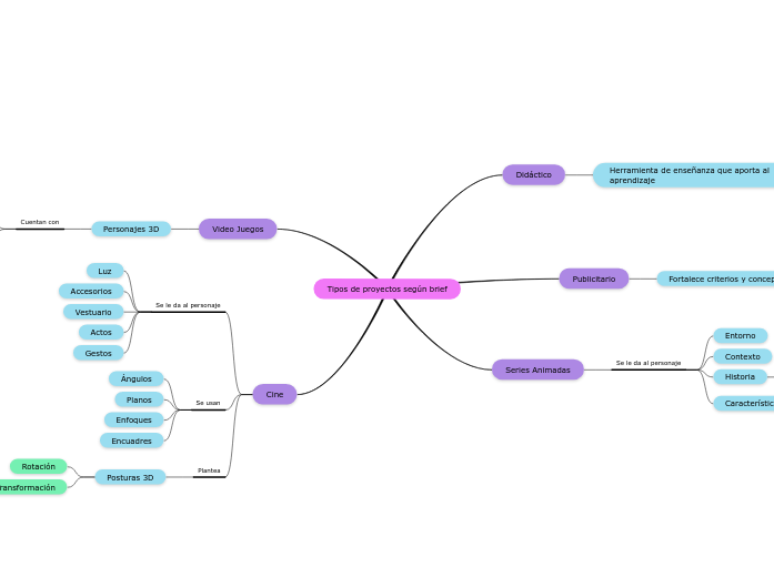
Tipos de proyectos según brief

Tipos de proyectos según brief

Tipos de proyectos según brief

Autos = Self
Bios = Life
Graphy=Writing

An autobiography is the author's retelling of their life. This is written in first person and the author is the main character.

Cine

Add the places you have worked. Additionally, you can mention what you learned from each of them.

Plantea
Posturas 3D

Transformación

Rotación

Se usan
Encuadres
Enfoques
Planos
Ángulos
Gestos
Actos
Vestuario
Accesorios
Luz

Video Juegos

Add your personal information.

Personajes 3D
Cuentan con

Condiciones especiales

Parámetros dentro de la consola y el videojuego

Series Animadas

Add the institutes where you got your degrees.

Se le da al personaje
Características

pueden ser

2D o 3D

Se observa

Sello personal del diseñador

Historia

Enlaza cada capítulo

Contexto
Entorno

Publicitario

What and who made you who you are today?

Fortalece criterios y conceptos
de

Marca o producto

facilita los

Rasgos de reconocimiento

Didáctico

Add information about your family. Usually, the mother's maiden name is written.
Additionally, you can add their age.

Herramienta de enseñanza que aporta al aprendizaje
a través de

Otros

Actividades interactivas

Contenido audiovisual

Animaciones

Videos