Categories: All - corrientes - teorías - psicología - educación

by Sonia Arias 5 years ago

479

Trabajo Integrador de: Psicología Educacional

Trabajo Integrador de: Psicología Educacional

De todos modos una coincidencia generalizadaen señalar como tema central de estudio el proceso de enseñanza-aprendizaje

Trabajo Integrador de: Psicología Educacional

Teoria conductales del Aprendizaje

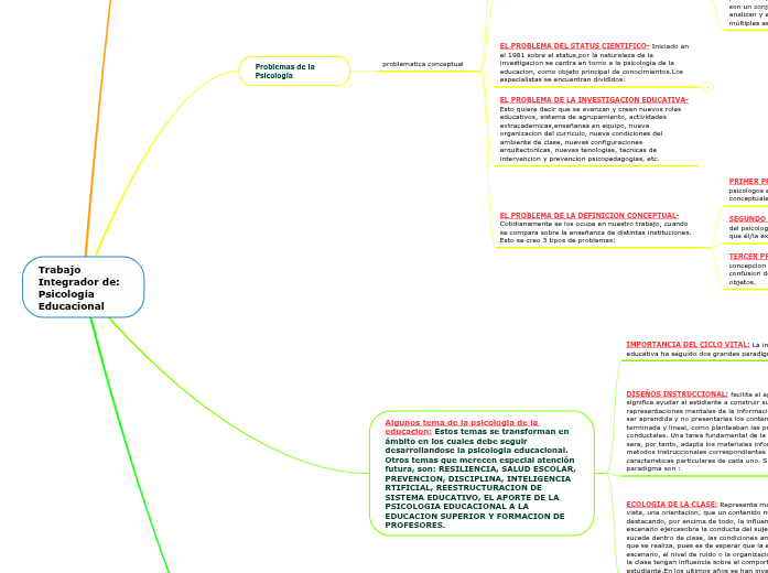
Algunos tema de la psicologia de la educacion: Estos temas se transforman en ámbito en los cuales debe seguir desarrollandose la psicologia educacional. Otros temas que merecen especial atención futura, son: RESILIENCIA, SALUD ESCOLAR, PREVENCION, DISCIPLINA, INTELIGENCIA RTIFICIAL, REESTRUCTURACION DE SISTEMA EDUCATIVO, EL APORTE DE LA PSICOLOGIA EDUCACIONAL A LA EDUCACION SUPERIOR Y FORMACION DE PROFESORES.

ECOLOGIA DE LA CLASE: Representa mas un punto de vista, una orientacion, que un contenido nuevo, destacando, por encima de todo, la influencia que el escenario ejercesobre la conducta del sujeto.Lo que sucede dentro de clase, las condiciones ambientales en que se realiza, pues es de esperar que la estructura del escenario, el nivel de ruido o la organización espacial de la clase tengan influencia sobre el comportamiento del estudiante.En los ultimos años se han investigado 3 programas
INDIVIDUALISTA
COMPETITIVA
COOPERATIVA
DISEÑOS INSTRUCCIONAL: facilita el aprendizaje significa ayudar al estidiante a construir sus propias representaciones mentales de la informacion que ha de ser aprendida y no presentarles los contenidos en forma terminada y lineal, como planteaban las propuestas mas conductales. Una tarea fundamental de la enseñanza sera, por tanto, adapta los materiales informativos y los metodos instruccionales correspondientes a la caracteristicas particulares de cada uno. Sus doble paradigma son :
INTRUCCION -ESTRUCTURA DE MEMORIA-RESULTADOS DE APRENDIZAJE.
INTRUCCION-RESULTADOS DE APRENDIZAJE.
IMPORTANCIA DEL CICLO VITAL: La investigacion educativa ha seguido dos grandes paradigmas.
COGNITIVO: Que acentua mas lo cambios cualitativos que los cuantitativos.
PSICOMETRICO: Que acentua los cambios cuantitativos, carece de estudios longitudinales y destaca la medida, la adquisicion de informacion y la continuidad.

Problemas de la Psicologia

problematica conceptual
EL PROBLEMA DE LA DEFINICION CONCEPTUAL- Cotidianamente se los ocupa en nuestro trabajo, cuando se compara sobre la enseñanza de distintas instituciones. Esto se creo 3 tipos de problemas:

TERCER PROBLEMA: JOHN STUART MILL,refiere a la concepcion de las funciones mentales como entidad, la confusion de los conceptos propiamente tales con los objetos.

SEGUNDO PROBLEMA:WILLIAM JAMES llamo "falacia del psicologo" que ocurre cuando un observador asume que él/la experiencia subjetiva refleja la verdadera "

PRIMER PROBLEMA: BREDO (2006) Es lidiar los psicologos educacionales es con las definiciones conceptuales.

EL PROBLEMA DE LA INVESTIGACION EDUCATIVA- Esto quiere decir que se avanzan y crean nuevos roles educativos, sistema de agrupamiento, actividades extracademicas,enseñansa en equipo, nueva organizacion del curriculo, nueva condiciones del ambiente de clase, nuevas configuraciones arquitectonicas, nuevas tenologias, tecnicas de intervencion y prevencion psicopedagogias, etc.
EL PROBLEMA DEL STATUS CIENTIFICO- Iniciado en el 1981 sobre el status,por la naturaleza de la investigacion se centra en torno a la psicologia de la educacion, como objeto principal de conocimientos.Los especialistas se encuentran divididos:

COLL (1988)- Es el estudio de la psicologia en general se estudia basicamente para estimular y optimizar los resultado previamente progamado es decir el aprendizaje guiado, por estrategias adecuada lo que se llama PROCESO DE ENSEÑANZA-APRENDIZAJE.

GLASER (1978)- Nos habla sobre la investigacion mas avanzada, LA TECNOLOGIA, ya no deja que la investigacion sea de modo mas vulgar.

AUSUBEL (1969)- La coincibe como una ciencia aplicada señalando 3 direcciones, a)investigacion pura, b)investigacion extrapolada de las ciencias basicas; c)investigacion aplicada.

GILLY (1981)- La psicologia de la educacion no debe recirse fuera del contexto escolar para lograr un conocimiento por las situaciones educativa misma.

EL PROBLEMA DEL CONTENIDO DE LA PSICOLOGIA EDUCACIONAL- Se identifica con dos disciplina que constituyen dos campos de diferentes:

LAS CIENCIAS DE LA EDUCACION: Las Ciencias de la Educación son todas las Ciencias que aportan en teoría y práctica al proceso formativo desde su objeto de estudio, son un conjunto de disciplinas que estudian, describen, analizan y explican los fenómenos educativos en sus múltiples aspectos.

LAS CIENCIAS PSICOLOGICAS: La Psicología es la ciencia que estudia la conducta y los procesos mentales. Trata de describir y explicar todos los aspectos del pensamiento, de los sentimientos, de las percepciones y de las acciones humanas. Por ser una ciencia, la Psicología se basa en el método científico para encontrar respuestas.

EL PROBLEMA DE LA IDENTIDAD-THORNDIKE- La psicologia de la educacion llegariamos a ser dueños de nuestros espiritus, como podriamos conocer los hechos sobre las conductas, las causas de los cambios en la naturaleza huana y los resultados de una influencia educativs. Es valorada como disciplina pese a la falta de definicion conceptual. Su objeto de estudio es el proceso de aprendizaje-enseñanza.

Historia de la psicologia

CUADROS DE CORRIENTES PSICOLOGICAS
CORRIENTES, AUTORES, CRITICAS

EL HUMANISMO - ABRAHAM MASLOW, CAR ROGERS- El concepto central es el desarrollo del YO relacionado con su individualidad y aspiraciones, pone en enfasis en la posibilidad del hombre de re descubrir su propia personal y su autenticidad. No se puede establecer una relacion tan estrecha porque el cliente podria tener una confunsion emocional.

LA GESTALT - MAX WERTHEIMER, KOHIER, KOFFKA- Se dedico prinipalmente al estudio de la percepcion. Frente al asosiacion imperante. Las imagenes son percibidas en su totalidad como forma o configuracion y no como mera suma de su parte contitutivas.

EL CONDUCTISMO - JOHN B. WATSON, TOLMAN, SKINNER - La forma de abordar el estudio de la conducta humana como algo muy mecanico basandose en le paradigma E-R. Considera al individuo como un agente pasivo al cual el ambiente influye sin que sea resiproco.

EL PSICOANALISIS - SIGMUNDT, FREUD- La falta de objetividad de la observacion y la dificultad de derivar hipotesis especificas verificables a partir de la teoria. Su teoria es demasiado rigida y no tiene en cuenta las relaciones entre los individuos