Categories: All - sociedade - remuneração

by Yan Vitor 4 years ago

260

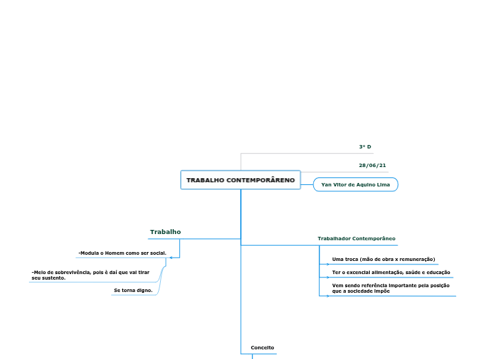
TRABALHO CONTEMPORÂRENO

TRABALHO CONTEMPORÂRENO

TRABALHO CONTEMPORÂRENO

How to take Cornell Notes?

Trabalho

This section should be written soon after class, while you still have a fresh memory of the content taught. In this column, you can add:


This will make the learning and remembering process easier.

-Modula o Homem como ser social.
Se torna digno.
-Meio de sobrevivência, pois è daí que vai tirar seu sustento.

Conceito

Write the summary while reviewing your notes and write it in your own words.

It needs to highlight the main points in your notes, so you can use it as a quick reference area later on.

Prioridade na nossa sociedade atual
Sociedade Capitalista

Trabalhador Contemporâneo

These are the actual notes taken during your class.

Add the key ideas, main points, important people, or places here.

Make sure you use concise sentences, abbreviations, outlines.

Vem sendo referência importante pela posição que a sociedade impõe
Ter o excencial alimentação, saúde e educação
Uma troca (mão de obra x remuneração)

Yan Vitor de Aquino Lima

28/06/21

Optionally, you can add the date of your class.

3° D

Optionally, you can add your class title.