Categories: All - deterioro - transporte - transmilenio - mantenimiento

by valentina Doncel 7 years ago

646

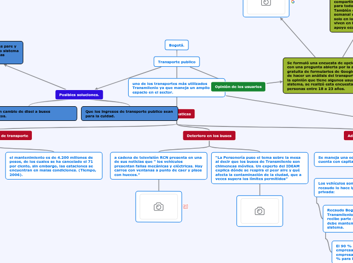
Transporte público en Bogotá.

Transporte público en Bogotá.

Análisis Con las diferentes preguntas que se realizaron en la encuesta se logró concluir que los usuarios de estrato medio utilizan constantemente Sitp o mayormente Transmilenio, por parte de Transmilenio se ve una gran inconformidad con los buses y las personas con las que tiene que compartir en este sistema, no se siente apta para todos. También es muy común que el gasto semanal de un estudiante es entre 30.000 solo en los pasajes, porque algunos no viven en la ciudad, aun así muchos tiene el apoyo económico de sus padres.

Se formuló una encuesta de opción múltiple con una pregunta abierta por la aplicación gratuita de formularios de Google, con el fin de hacer un análisis del transporte público y la opinión que tiene algunos usuarios del sistema, se realizó esta encuesta la 21 personas entre 18 a 23 años.

Opinión de los usuarios

La construcción de nuevas troncales pare y se invietar esos fondos en un nuevo sistema que se adecue de mejor manera a las necesidades de Bogotá

Posibles soluciones.

Que los ingresos de transporte publico sean para la cuidad.

hacer un cambio de disel a buses ecologicos.

Bogotá.

Transporte publico

uno de los transportes más utilizados Transmilenio ya que maneja un amplio espacio en el sector.
problematicas

Administración

Se maneja una economía mixta , ya que cuenta con capital público y privado.

Los vehículos son propiedad privada, el recaudo lo hace igualmente una empresa privada:

Recaudo Bogotá para la todas las fases de Transmilenio y el SITP, el Distrito de Bogotá recibe parte de las utilidades, con las que debe mantener la infraestructura del sistema.

El 90 % de los ingresos es para las empresas operadoras, el 5 % para la empresa que se encarga del recaudo y el 5 % para la ciudad de Bogotá.

El Distrito cubre los gastos en mantenimiento de losas, estaciones e infraestructura en general y los operadores se encargan del mantenimiento, reparación, lavado y operación de buses, contratación de conductores y compra de flota.

Deterioro en los buses

“La Personería puso el tema sobre la mesa al decir que los buses de Transmilenio son chimeneas móviles. Un experto del IDEAM explica dónde se respira el peor aire y qué afecta la contaminación de la ciudad, que a veces supera los límites permitidos”

a cadena de televisión RCN presenta en una de sus noticias que " los vehículos presentan fallas mecánicas y eléctricas. Hay carros con ventanas a punto de caer y pisos con huecos.”

Deterioro en el sistema de transporte

el mantenimiento es de 4.200 millones de pesos, de los cuales se ha cancelado el 71 por ciento, sin embargo, las estaciones se encuentran en malas condiciones. (Tiempo, 2006).

Caracol radio “Puertas amarradas, algunas que se quedan abiertas, otras que nunca abren, cables sueltos, elementos para caso de emergencia colgando y losas en mal estado”