Categories: All - úlceras - sangrado - infección - cuidados

by Esperanza Piris Lorenzo 3 years ago

173

úlceras neoplásicas

úlceras neoplásicas

úlceras neoplásicas

Tratamiento de la úlcera neoplásica

Tratamiento local de la úlcera neoplásica

Exudado moderado o intenso se utilizan apósitos muy absorbentes

Exudado escaso se pueden emplear mallas o interfase

No desbridar el tejido necrótico

Lavado de la herida por irrigación con suero fisiológico templado y posterior secado

Cuidados para evitar el tejido desvitalizado, mal olor, infección local y exceso de exudado

Gran cantidad de exudado

Espumas poliméricas de poliuretano

Hidrofibras de hidrocoloide

Apósitos de alginato

Proporcionar un ambiente húmedo

Infección

Apósitos de plata

Mal olor

Apósitos de carbón activado

Muy efectivo el lavado por goteo con metronidazol.

Cuidados para mejorar el sangrado

Según la intensidad del sangrado o su etiología se pueden aplicar diferentes cuidados

Sangrado de la lesión durante la cura

Realizar la limpieza del lecho de la lesión sin fricción.

Aconsejable utilizar la ducha a baja presión como método de limpieza

Efectuar un lavado abundante de la lesión.

Prevenir la desecación de la herida y la adherencia del apósito

Retirar los apósitos solo cuando estén saturados.

Sangrado debido a la fragilidad de los tejidos o a la aparición de una lesiónvascular por el tumor

En caso de sangrado persistente, valorar el uso de adrenalina 1/1.000

Administrar ácido aminocaproico o ácido traxenámico

Utilizar en las curas paños de color oscuro

Intentar controlar la lesión con apósitos hemostáticos.

Cuidados locales en la úlceras neoplásicas

Escalera con tres peldaños que hacen referencia a analgésicos de distinta potencia

Cuarto escalón: incluye las técnicas invasivas utilizadas para el tratamiento del dolor.

Medicamentos de tercer escalón:

Morfina

Medicamentos de segundo escalón:

Tramadol

Dihidrocodeína

Codeína

Medicamentos del primer escalón:

Ibuprofeno

Ácido acetilsalicílico

Metamizol

Paracetamol

La OMS propuso, en 1986, un sencillo esquema para el alivio del dolor

Tipos de dolor que pueden presentarse

Dolor intermitente

Dolor contínuo

Principios generales del control de síntomas establecidos por la Sociedad Española de Cuidados Paliativos (SECPAL)

Revisar constantemente

Síntomas constantes, tratamiento preventivo

Optimizar el grado de control de los síntomas y minimizar los efectos secundarios adversos

Monitorización de los síntomas

Fijarse los objetivos del tratamiento

Transmitir al paciente en términos que pueda comprender

Evaluar antes de tratar

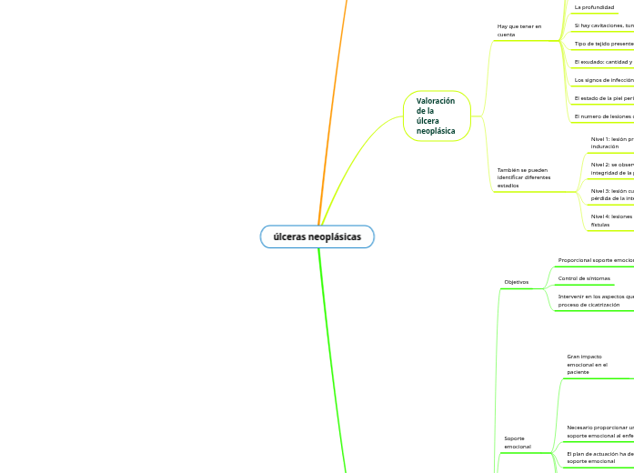
Soporte emocional
Para proporcionar una atención personalizada adecuada a las necesidades concretas del paciente
Muy importante tener la sensibilidad y la habilidad necesarias
El plan de actuación ha de integrar el soporte emocional
Necesario proporcionar un adecuado soporte emocional al enfermo
Gran impacto emocional en el paciente

La calidad de vida de un paciente oncológico se ve disminuida

Se añade a otras pérdidas

Pueden distorsionar la propia imagen corporal del paciente

El impacto sobre la imagen corporal es propio e individual

Objetivos
Intervenir en los aspectos que puedan tener influencia en el proceso de cicatrización
Control de síntomas
Proporcional soporte emocional al paciente

Valoración de la úlcera neoplásica

También se pueden identificar diferentes estadíos
Nivel 4: lesiones exofíticas o cavidades asociadas a ostomías o fístulas
Nivel 3: lesión cutánea exofítica o en forma de cavidad con pérdida de la integridad de la piel.
Nivel 2: se observan lesiones nodulares sin pérdida de la integridad de la piel
Nivel 1: lesión primaria en la que aparece eritema o induración
Hay que tener en cuenta
El numero de lesiones o nódulos presentes
El estado de la piel perilesional
Los signos de infección
El exudado: cantidad y características
Tipo de tejido presente en la herida
Si hay cavitaciones, tunelaciones o trayectos fistulosos.
La profundidad
Tamaño de las lesiones
Localización
Etiología

etiología de la úlcera neoplásica

Tratamientos terapéuticos
Radioterapia

Quimioterapia

Exéresis tumoral total o parcial
Puede ocasionar heridas

Por recidivas en la zona

Por su origen

Escisión, resección o separación quirúrgica del tumor
Metástasis
Mismo mecanismo que el tumor primario
Causa secundaria de la úlcera
Diseminación de células tumorales
Tumores primarios
Lenta y tórpida evolución
Mayor riesgo de necrosis
Pérdida de vascularización es ese área
Crecimiento incontrolado del tumor hasta llegar a la piel