Categories: All - treatment - diagnostics - criteria - risk

by LAURA HELENA SUAREZ DIAZ 5 years ago

237

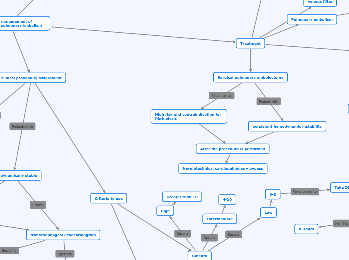
Update in the management of patients with pulmonary embolism

Update in the management of patients with pulmonary embolism

venous filter

Patients with high risk of pathology recurrence

Floating emboli in the inferior vena cava

Patients contraindicated for anticoagulation

transesophageal echocardiogram

90%

Pulmonary hypertension
systolic dysfunction of the right ventricle
Paradoxical movement of the interventricular septum

60%

Clots are carried through the bloodstream

Hypercoagulability

Stasis

Describes a triad

Rudolph Virchow

Endothelial damage

The presence of clots in the veins of patients suffering from sudden death

Giovanm Basttista

A process of blood clotting function without identifying the mechanism

French surgeon

ayurveda medicine

600-100 B.C.

1846

1576

1761

Update in the management of patients with pulmonary embolism

Conclusion

High morbidity and mortality than with physical examination, H.C. and diagnostic tests can make an early and effective diagnosis

Treatment

Pregnant patients
Suffering right heart chambers
Hemodynamic instability
Diagnostic means

TAC scan of the chest on pulmonary angiography

Greenfield filter infrarenal position
Surgical pulmonary embolectomy
persistent hemodynamic instability
High risk and contraindication for fibrinolysis

After the procedure is performed

Normotechnical cardiopulmonary bypass

Mass pulmonary embolism

Streptokinasa 250.000 UI in the first 30 minuts

100.000 UI every hour for 24 hours

Anticoagulation

Alteplasa 100 mg in the first 2 hours

Scheme that decays due to the change to the accelerated administration mode

1,5 millions of units in 2 hours

Pulmonary embolism
It is managed outpatient when

Low risk

Treated with

HBPM

External consultation

hemodynamic stability

clinical probability assessment

Criteria to use
Ginebra

Low

0-3

Take Dimero D's lab

Biological marker product of fibrin degradation

It is not reliable for the diagnosis of embolism, it is part of the diagnosis of

Peripheral arthropathies

Sepsis

Nephropathies

Trauma

8 Hours

Intermediate

4-10

High

Greater than 10

Wells

Evaluate

clinical judgment

Signs and symptoms

Clinical probability

Predisposing factors

Unlikely Greater than 4

Probable De 0 a 4

hemodynamically stable
Tomography
Hemodynamic stability
Dimero D Multislice tomography

History

Blockage of an artery caused by blood clots moving from the legs to the lungs

Clinical presentation
variability from

Shock

Syncope

Haemoptysis

Tachypnea

dyspnoea