Categories: All - demográfico - segregación - economía - inclusión

by Diana Carolina Beltrán Matta 5 years ago

690

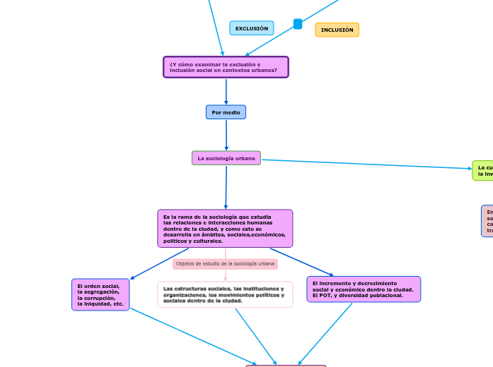
¿Y cómo examinar la exclusión e inclusión social en contextos urbanos?

¿Y cómo examinar la exclusión e inclusión social en contextos urbanos?

EXCLUSIÓN

INCLUSIÓN

“Proceso mediante el cual los individuos o grupos son total o parcialmente excluidos de una participación plena en la sociedad en la que viven” (European Foundation, 1995:4). Tal proceso, opuesto al de “integración social”, da lugar a una privación múltiple, que se manifiesta en los planos económico, social y político.

CEPAL define a la inclusión social como el “proceso por el cual se alcanza la igualdad, y como un proceso para cerrar las brechas en cuanto a la productividad, a las capacidades (educación) y el empleo, la segmentación laboral, y la informalidad, que resultan ser las principales causas de la inequidad” (CEPAL, 2014).

La cual lo hace mediante la investigación social, como:

Encuestas sociales, sondeos demográficos, cartografía social, trabajo social, etc.

JANE ADAMS.
Hull House

También se trabajó en centros de reformas sociales e investigaciones sociales.

Era un centro de acogida para personas provenientes de otros sectores por fuera de la gran ciudad.

Lugar en el cual se buscanban soluciones a problematicas sociales e industriales, las cuales eran generadas por la moderna vida de muchos en la gran ciudad.

Con todo esto se estudia la ciudad. Pero, ¿Qué es la ciudad?

La ciudad es la conformación de muchas personas, que pasan a ser una población urbana.

Un espacio demográfico, en donde hay un gran indice de personas, tecnología, decrecimientos y crecimiento de la economía, instituciones y organizaciones políticas, etc.

Históricamente, es el hecho más importante de la sociedad moderna; dado que en ella fue donde se centraron los cambios más relevantes de la modernidad con la creación de las grandes ciudades, la población urbana, el trabajo, etc.

¿Y cómo examinar la exclusión e inclusión social en contextos urbanos?

Por medio

La sociología urbana
Es la rama de la sociología que estudia las relaciones e interacciones humanas dentro de la ciudad, y como esto se desarrolla en ámbitos, sociales,económicos, politicos y culturales.

El orden social, la segregación, la corrupción, la iniquidad, etc.

El incremento y decrecimiento social y económico dentro la ciudad. El POT, y diversidad poblacional.

Las estructuras sociales, las instituciones y organizaciones, los movimientos políticos y sociales dentro de la ciudad.