Categorieën: Alle - interpretación - texto - explicación - producción

door kilmer castillo 3 jaren geleden

348

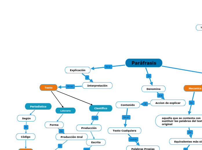
Paráfrasis

Paráfrasis

Topic flotante

Cualquier Tema

Aborda Teorias

Conceptos

Forma

Producción Oral

Escrita

Icónicos

Escritos

Orales

Periodistico

Según

Código
Son

Científico

Producción

Leterario

siempre conservando

Mismo significado intacto

Manero Profunda

permite muchas más libertades respecto del texto original

Constructiva

Equivalentes más simples

Coloquiales

aquella que se contenta con sustituir las palabras del texto original

Mecanica

Tipos

Texto Cualquiera

Palabras Propias

Accion de explicar

Contenido

Denomina

Paráfrasis

Explicación

Interpretación
Texto