Kategorier: Alle - tiempo - planificación - delegación - administración

av Ana Guadalupe Cortez Villegas 7 år siden

2607

ADMINISTRACIÓN DEL TIEMPO Y PLANIFICACIÓN DEL USO DEL TIEMPO

ADMINISTRACIÓN DEL TIEMPO Y PLANIFICACIÓN DEL USO DEL TIEMPO

ADMINISTRACIÓN DEL TIEMPO Y PLANIFICACIÓN DEL USO DEL TIEMPO

La administración del tiempo se refiere a analizar nuestro uso de este recurso en forma regular, para comprender la forma más adecuada de usarlo en forma efectiva.

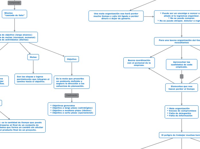
Una mala organización nos hará perder mucho tiempo y esto irá ligado a perder dinero o dejar de ganarlo.
* Puede ser un enemigo a vencer o un aliado si lo logramos organizar. * No se puede comprar. * No se puede atrapar, detener o regresar.

Para una buena organización del tiempo necesitamos

Planear y programar como vamos a distribuir el tiempo.

Aprovechar las cualidades de cada empleado.

Elementos que nos hacen perder el tiempo

* Mala organización * Exceso de compromisos * Falta de delegación * Falta de información

El peligro de trabajar muchas horas

Remedio

Lista de prioridades; mas disciplina personal, tratar de delegar, emplear a tu personal a cargo.

Causa

Demasiada actividad ineficaz, no productiva, mientras los demás avanzan en sus tareas.

Excusa

Hacer frente a la acumulación de trabajo que acumulo a lo largo del día.

Buena coordinación con el personal de la empresa.

La planeación depende de fijar actividades a realizar a través de ella una persona u organización se fijan metas y estipula los pasos para llegar a ella.

Niveles "cascada de lista"
* Lista de objetivo (largo alcance) * Lista de metas (mensual, semanal) * Lista de actividades (diarias)

Objetivo

Es la meta que prescribe un ambiente definido y sugiere la dirección a los esfuerzos de planeación.

* Objetivos generales * Objetivo a largo plazo (estratégico) * Objetivo a mediano plazo (táctico) * Objetivo a corto plazo (operacional)

Metas

Son las etapas o logros parcialmente que integran el camino hacia el objetivo.

Holgura

Es un espacio entre una actividad y otra, es dejar espacios para imprevistos.

Tipos de holguras

Total: es la cantidad de tiempo que puede retrasarse al final de un conjunto de actividades que forma un cambio sin afectar el producto final de un proyecto.

Libre: es el tiempo que puede retrasarse al final de una actividad sin afectar el inicio.