Kategorier: Alle - pandemia - virtual - estrategias - personal

av Junior Gil 4 år siden

685

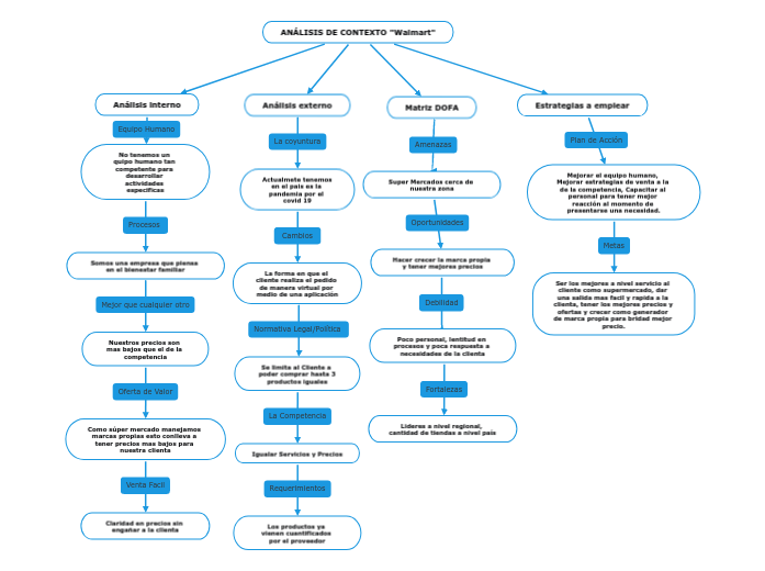
ANÁLISIS DE CONTEXTO "Walmart"

ANÁLISIS DE CONTEXTO

ANÁLISIS DE CONTEXTO "Walmart"

Análisis externo

Actualmete tenemos en el pais es la pandemia por el covid 19
La forma en que el cliente realiza el pedido de manera virtual por medio de una aplicación

Se limita al Cliente a poder comprar hasta 3 productos iguales

Igualar Servicios y Precios

Los productos ya vienen cuantificados por el proveedor

Matriz DOFA

Super Mercados cerca de nuestra zona
Hacer crecer la marca propia y tener mejores precios

Poco personal, lentitud en procesos y poca respuesta a necesidades de la clienta

Lideres a nivel regional, cantidad de tiendas a nivel país

Estrategias a emplear

Mejorar el equipo humano, Mejorar estrategias de venta a la de la competencia, Capacitar al personal para tener mejor reacción al momento de presentarse una necesidad.
Ser los mejores a nivel servicio al cliente como supermercado, dar una salida mas facil y rapida a la clienta, tener los mejores precios y ofertas y crecer como generador de marca propia para bridad mejor precio.

Análisis interno

No tenemos un quipo humano tan competente para desarrollar actividades especificas
Somos una empresa que piensa en el bienestar familiar

Nuestros precios son mas bajos que el de la competencia

Como súper mercado manejamos marcas propias esto conlleva a tener precios mas bajos para nuestra clienta

Claridad en precios sin engañar a la clienta