Kategorier: Alle - producción - exportaciones - comercio - jerarquías

av luis gtz flores 3 år siden

195

escuelas y teorías económicas

escuelas y teorías económicas

escuelas y teorías económicas

principales escuelas económicas

escuela
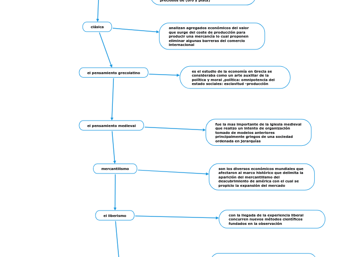
mercantilismo

clásica

el pensamiento grecolatino

el pensamiento medieval

el liberismo

la fisiocracia

el pensamiento clasico

el pensamiento aleman

Alemania fue el unico del pais europeo que presento una posicion contraria a la corriente de la escuela clasica

lugar y epoca:su orientación y sus contribuciones fueron casi exclusivamente británicos y abarca de una mas de un siglo

quiere decir poder o gobierno de la naturaleza pero esta definición no saca de dudas

con la llegada de la experiencia liberal concurren nuevos métodos científicos fundados en la observación

son los diversos económicos mundiales que afectaron al marco histórico que delimita la aparición del mercantilismo del descubrimiento de américa con el cual se propicio la expansión del mercado

fue la mas importante de la iglesia medieval que realizo un intento de organización tomado de modelos anteriores principalmente griegos de una sociedad ordenada en jerarquías

es el estudio de la economía en Grecia se consideraba como un arte auxiliar de la política y moral ,política: omnipotencia del estado sociales: esclavitud -producción

analizan agregados económicos del valor que surge del coste de producción para producir una mercancía lo cual proponen eliminar algunas barreras del comercio internacional

se preocuparon principalmente de la forma de financiar de los gastos de la monarquía de su recomendación fue aumentar las exportaciones a cambio de metales preciosos de (oro y plata)

las escuelas económicas también llamadas corrientes de pensamiento económico que son grandes sistemas filosóficos o doctrinas sobre la economía